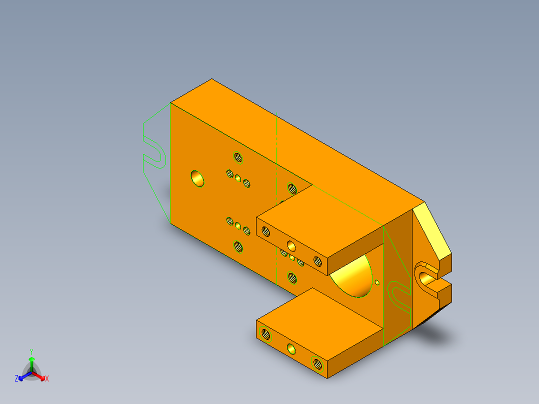
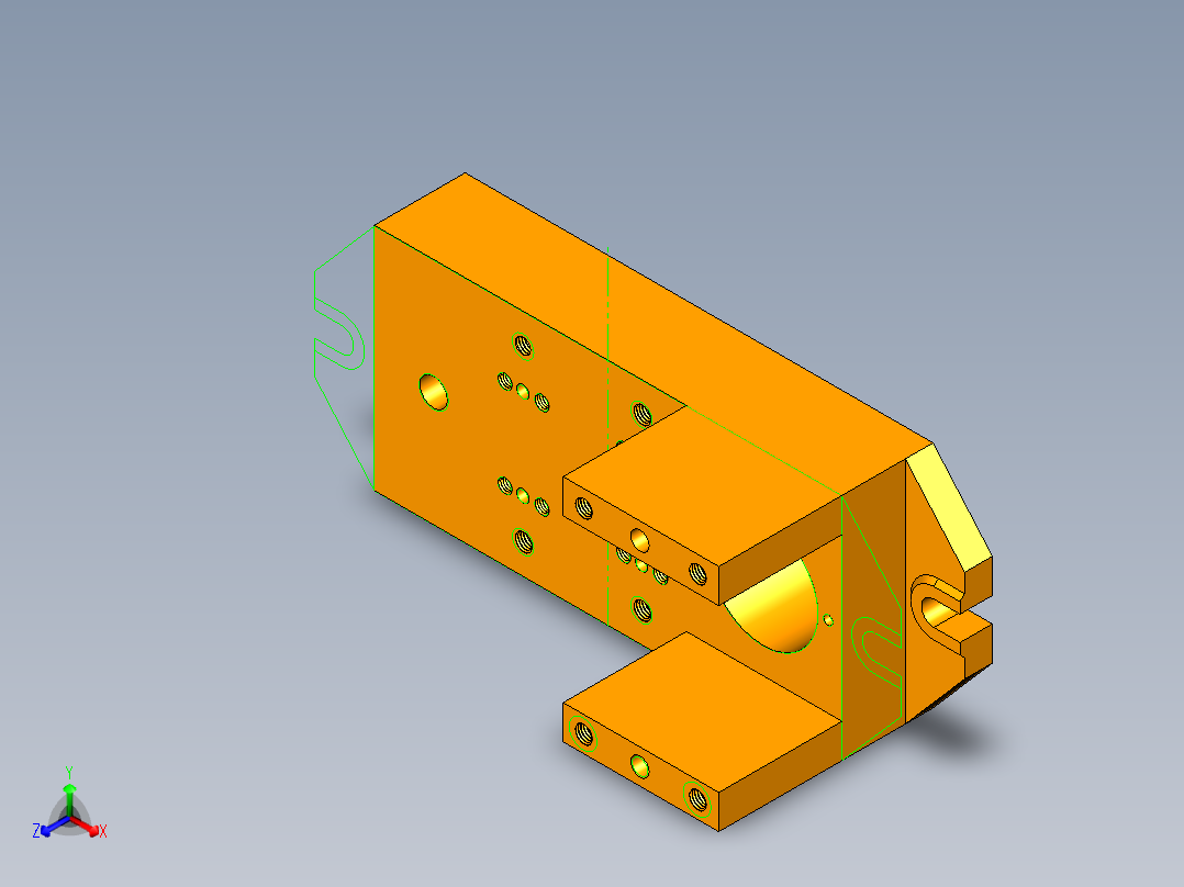
尾接杆钻模夹具ug 3D模型

机械图纸名称为:尾接杆钻模夹具,属于设备部件,工器具分类,软件为ug, 三维模型格式为prt,可在线预览,可编辑,可供设计参考

加入收藏
模型参数

模型ID:10285600

模型大小:9.09M

软件版本: ug

模型格式:prt

是否可编辑:可修改,包括参数

上传时间:2025-08-25

图纸介绍:

下载模型
文件列表
1. M10螺母.prt
146 KB
2. M12X45.prt
147 KB
3. M12螺母.prt
146 KB
4. M6X45.prt
148 KB
5. V型压块.prt
159 KB
6. V型块.prt
201 KB
7. V型块建模细节.png
125 KB
8. 压板.prt
188 KB
9. 圆销.prt
170 KB
10. 导套-.prt
206 KB
11. 尾接杆.prt
434 KB
12. 尾接杆钻模夹具侧面.png
131 KB
13. 尾接杆钻模夹具俯视.png
133 KB
14. 尾接杆钻模夹具装配.png
160 KB
15. 尾接杆零件建模.png
147 KB
16. 底座.prt
5.37 MB
17. 底座建模细节.png
133 KB
18. 旋转座.prt
592 KB
19. 螺杆-2.prt
524 KB
20. 螺杆.prt
728 KB
21. 衬套-.prt
165 KB
22. 装配.prt
266 KB
23. 转销.prt
120 KB
24. 钻套安装板.prt
608 KB
25. 钻套螺钉.prt
197 KB
26. 钻套衬套.prt
124 KB
27. 钻模.prt
209 KB
28. 销子12.prt
112 KB
29. 销子6.prt
112 KB
【尾接杆钻模夹具】相关作品
下载提示
×

下载该图档需要消耗30金币!

确认下载
-- 热门充值套餐 · 限时优惠 --
加载中