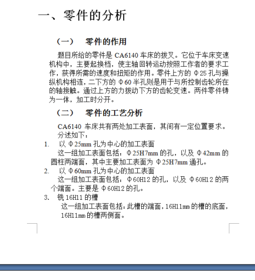
CA6140车床拨叉【优秀含CAD图纸】AutoCAD图档

图档名称为:CA6140车床拨叉【优秀含CAD图纸】,属于机械设备,机加工设备分类,软件为AutoCAD, 图纸格式为dwg,可在线预览,可编辑,可供设计参考

加入收藏
模型参数

模型ID:10268688

模型大小:511.64KB

软件版本: AutoCAD 2004

模型格式:dwg

是否可编辑:可修改,包括参数

上传时间:2025-07-12

图纸介绍:

下载模型
若木
作品: 0
粉丝: 0
文件列表
1. QQ截图20160709091956.png
25.8 KB
2. QQ截图20160709092003.png
27 KB
3. QQ截图20160709092008.png
19.7 KB
4. QQ截图20160709092023.png
17.1 KB
5. QQ截图20160709092030.png
18.3 KB
6. QQ截图20160709092035.png
28.1 KB
7. 夹具.dwg
76.8 KB
8. 夹具图.dwg
38.5 KB
9. 工序卡
49.8 KB
10. 工序卡1.dwg
34.5 KB
11. 毛坯图.dwg
61.5 KB
12. 装配图2.dwg
84.7 KB
13. 说明书.doc
231 KB
14. 过程卡片.dwg
38.9 KB
15. 零件图.dwg
71.8 KB
16. 零件图1.dwg
72.9 KB
17. 零件图2.dwg
62.2 KB
【CA6140车床拨叉【优秀含CAD图纸】】相关作品
滚动更载更多~
提示
×

下载该图档需要消耗20金币!

确认下载
加载中