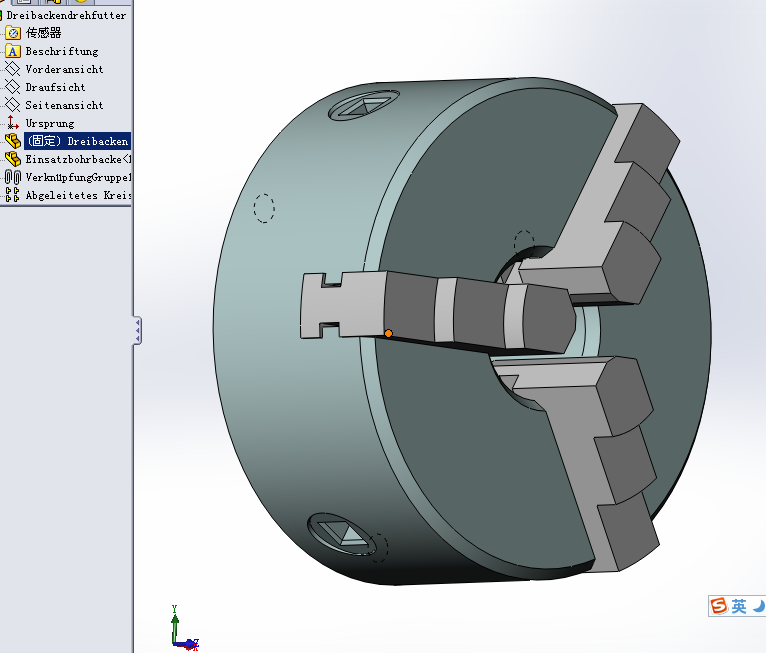
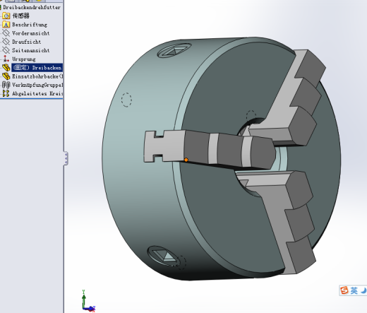
三抓卡盘SolidWorks 3D模型

机械图纸名称为:三抓卡盘,属于设备部件,机床附件分类,软件为SolidWorks, 三维模型格式为sldprt,sldasm,可在线预览,可编辑,可供设计参考

加入收藏
模型参数

模型ID:10259498

模型大小:585.31KB

软件版本: SolidWorks

模型格式:sldprt,sldasm

是否可编辑:可修改,包括参数

上传时间:2025-07-02

图纸介绍:

下载模型
文件列表
1. 52.png
96.9 KB
2. 53.png
82.1 KB
3. 54.png
86.7 KB
4. Dreibacken Drehfutter.SLDPRT
278 KB
5. Dreibackendrehfutter 140.SLDASM
167 KB
6. Einsatzbohrbacke.SLDPRT
111 KB
下载提示
×

下载该图档需要消耗10金币!

确认下载
-- 热门充值套餐 · 限时优惠 --
加载中