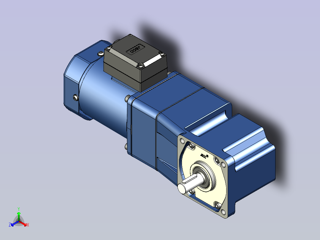
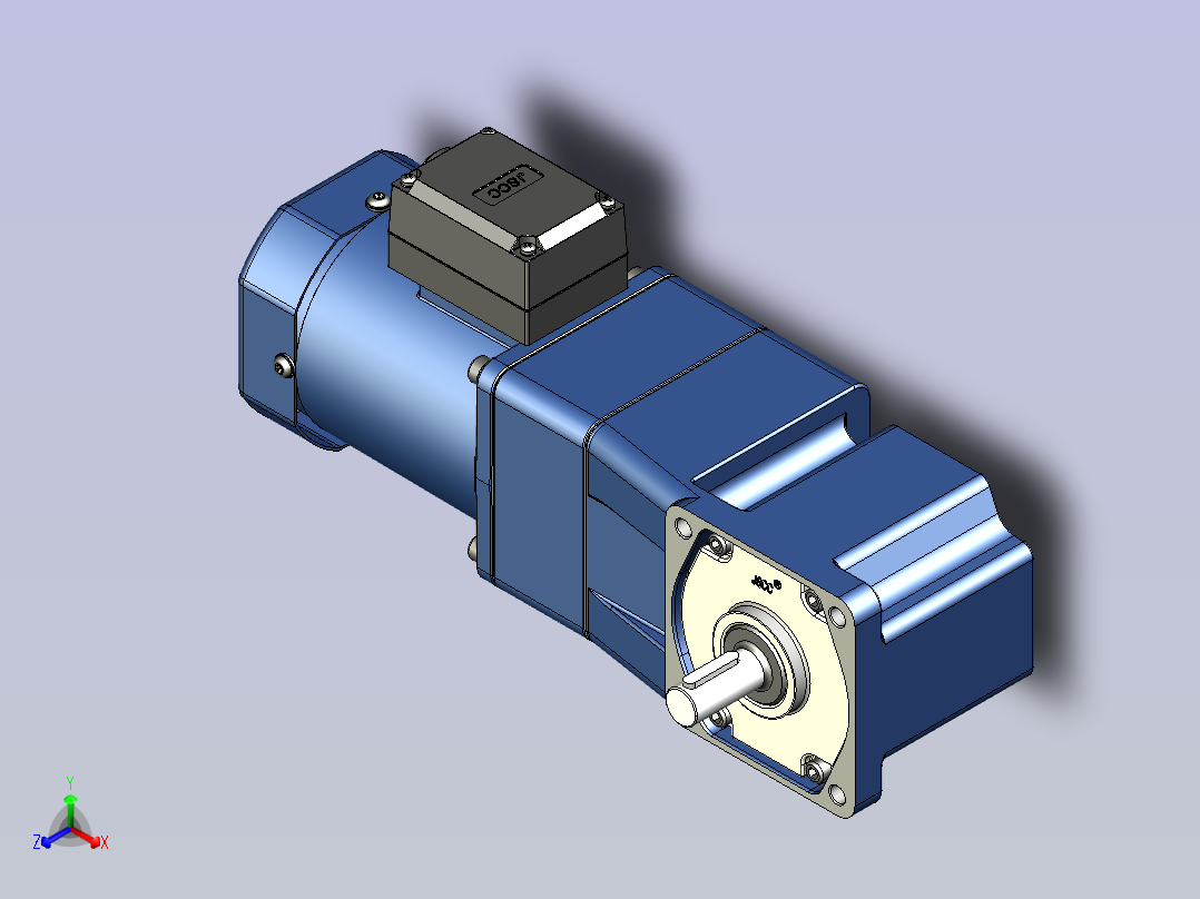
精研YR阻尼电机 60yr02-1800inventor,stp 三维模型

三维机械图纸名称为:精研YR阻尼电机 60yr02-1800,属于设备部件,电机减速机分类,软件为inventor,stp, 三维模型格式为ipt,可在线预览,可编辑,可供设计参考

加入收藏
模型参数

模型ID:10432546

模型大小:6.92M

软件版本: inventor,stp

模型格式:ipt

是否可编辑:可修改,包括参数

上传时间:2026-04-27

图纸介绍:

下载模型
文件列表
1. 90GF-RT.ipt
1.02 MB
2. 90GM10.ipt
657 KB
3. 90YR60G.ipt
1.51 MB
4. FCG-90.ipt
669 KB
5. JXH.ipt
1.22 MB
6. 精研YR阻尼电机 60yr02-1800.stp
6.18 MB
7. 精研YR阻尼电机 60yr02-1800.stp.iam
926 KB
下载提示
×

下载该图档需要消耗20金币!

确认下载
-- 热门充值套餐 · 限时优惠 --
加载中