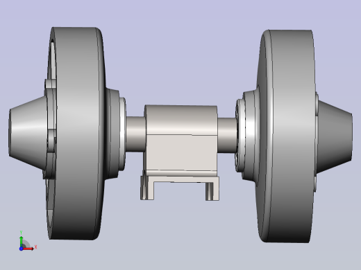
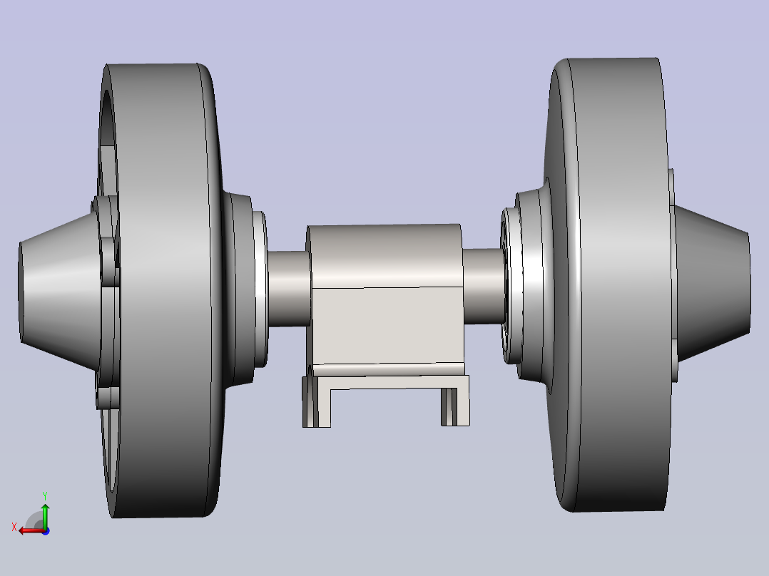
履带式支重轮SolidWorks,step 三维模型

三维机械图纸名称为:履带式支重轮,属于机械设备,非标机械分类,软件为SolidWorks,step, 三维模型格式为sldprt,step,sldasm,可在线预览,可编辑,可供设计参考

加入收藏
模型参数

模型ID:10428003

模型大小:4.01M

软件版本: SolidWorks,step

模型格式:sldprt,step,sldasm

是否可编辑:可修改,包括参数

上传时间:2026-04-25

图纸介绍:

下载模型
文件列表
1. untitled.4.jpg
2.32 MB
2. 支重轮.SLDPRT
180 KB
3. 支重轮.STEP
129 KB
4. 端盖.SLDPRT
105 KB
5. 端盖.STEP
67.7 KB
6. 装配体1.SLDASM
569 KB
7. 装配体1.STEP
963 KB
8. 轮轴.SLDPRT
117 KB
9. 轮轴.STEP
56.1 KB
10. 轮轴座.SLDPRT
126 KB
11. 轮轴座.STEP
68.5 KB
12. 轴承6305.STEP
610 KB
13. 轴承6305.sldprt
1.03 MB
下载提示
×

下载该图档需要消耗30金币!

确认下载
-- 热门充值套餐 · 限时优惠 --
加载中