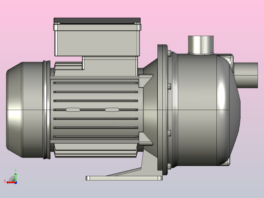
威洛水泵WJ 202X自吸泵SolidWorks,step,stl 三维模型

三维机械图纸名称为:威洛水泵WJ 202X自吸泵,属于机械设备,通用设备分类,软件为SolidWorks,step,stl, 三维模型格式为sldprt,step,stl,可在线预览,可编辑,可供设计参考

加入收藏
模型参数

模型ID:10426201

模型大小:16.56M

软件版本: SolidWorks,step,stl

模型格式:sldprt,step,stl

是否可编辑:可修改,包括参数

上传时间:2026-04-24

图纸介绍:

下载模型
文件列表
1. WJ 202-x.SLDPRT
4.13 MB
2. WJ 202-x.STEP
3.83 MB
3. WJ 202-x20120316-9995-y7rnuj.JPG
107 KB
4. WJ 202-x_1.SLDPRT
4.13 MB
5. WJ_202-x.STL
3.97 MB
下载提示
×

下载该图档需要消耗20金币!

确认下载
-- 热门充值套餐 · 限时优惠 --
加载中