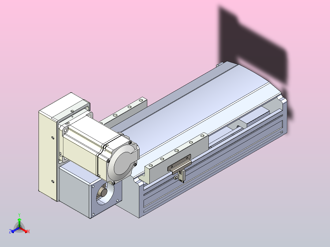
皮带直线轴半封闭可选导轨TPA-HNB-175D-140-L100-LU-Y-P75-N3step 3D模型

机械图纸名称为:皮带直线轴半封闭可选导轨TPA-HNB-175D-140-L100-LU-Y-P75-N3,属于设备部件,传动部件分类,软件为step, 三维模型格式为step,可在线预览,可编辑,可供设计参考

加入收藏
模型参数

模型ID:10423517

模型大小:1023.78KB

软件版本: step

模型格式:step

是否可编辑:可修改,不包括参数

上传时间:2026-04-23

图纸介绍:

免费下载
文件列表
1. 皮带直线轴半封闭可选导轨TPA-HNB-175D-140-L100-LU-Y-P75-N3.STEP
5.58 MB
【皮带直线轴半封闭可选导轨TPA-HNB-175D-140-L100-LU-Y-P75-N3】相关作品
下载提示
×

下载该图档需要消耗0金币!

确认下载
-- 热门充值套餐 · 限时优惠 --
加载中