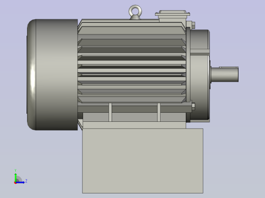
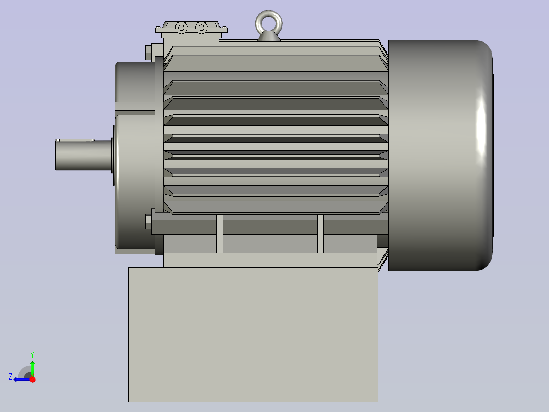
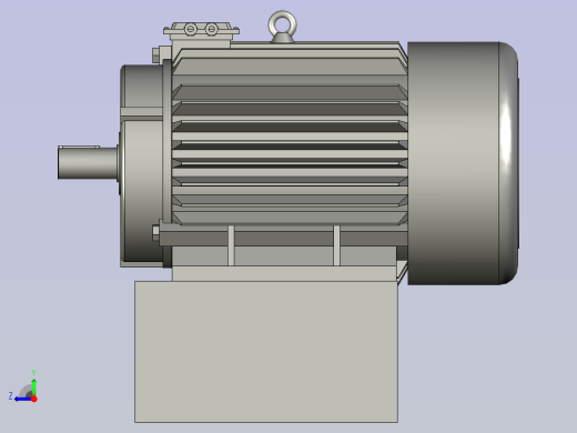
KCT开关磁阻调速电动机stp 3D模型

机械图纸名称为:KCT开关磁阻调速电动机,属于设备部件,电机减速机分类,软件为stp, 三维模型格式为,可在线预览,可编辑,可供设计参考

加入收藏
模型参数

模型ID:10423065

模型大小:292.83KB

软件版本: stp

是否可编辑:可修改,包括参数

上传时间:2026-04-22

图纸介绍:

下载模型
文件列表
1. KCT开关磁阻调速电动机.stp
1.58 MB
下载提示
×

下载该图档需要消耗20金币!

确认下载
-- 热门充值套餐 · 限时优惠 --
加载中