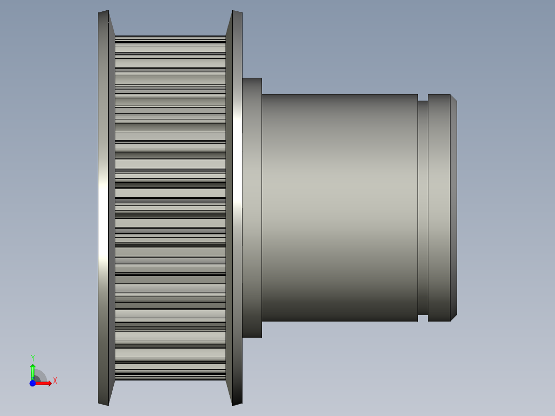
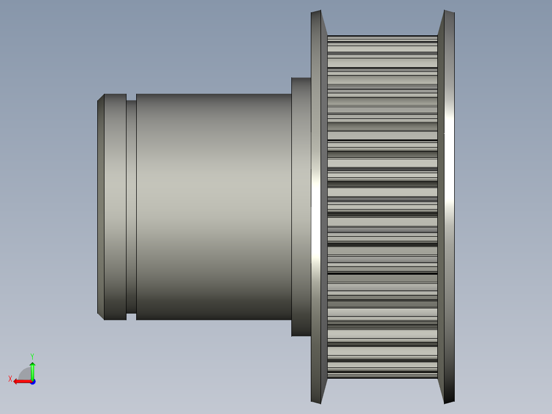
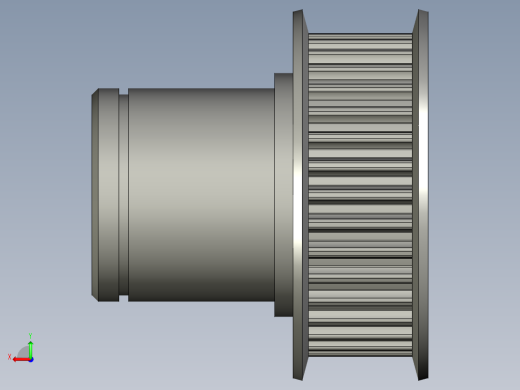
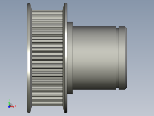
喷涂设备-34S5M150-A-H28stp 3D模型

机械图纸名称为:喷涂设备-34S5M150-A-H28,属于机械设备,非标机械分类,软件为stp, 三维模型格式为,可在线预览,可编辑,可供设计参考

加入收藏
模型参数

模型ID:10415090

模型大小:195.09KB

软件版本: stp

是否可编辑:可修改,包括参数

上传时间:2026-04-17

图纸介绍:

下载模型
文件列表
1. 喷涂设备-34S5M150-A-H28.stp
1.13 MB
下载提示
×

下载该图档需要消耗20金币!

确认下载
-- 热门充值套餐 · 限时优惠 --
加载中