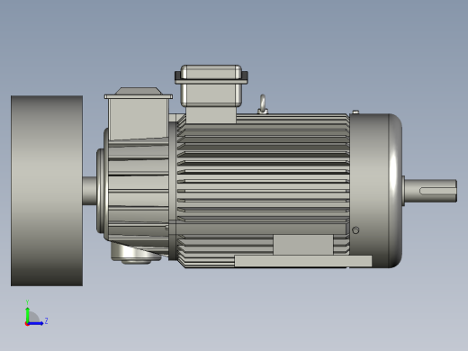
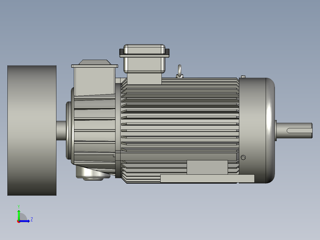
B3_YZR160M2_1000SLDASM运行stp 3D模型

机械图纸名称为:B3_YZR160M2_1000SLDASM运行,属于机械设备,非标机械分类,软件为stp, 三维模型格式为,可在线预览,可编辑,可供设计参考

加入收藏
模型参数

模型ID:10414917

模型大小:758.87KB

软件版本: stp

是否可编辑:可修改,包括参数

上传时间:2026-04-17

图纸介绍:

下载模型
文件列表
1. B3_YZR160M2_1000SLDASM运行.stp
3.61 MB
【B3_YZR160M2_1000SLDASM运行】相关作品
下载提示
×

下载该图档需要消耗20金币!

确认下载
-- 热门充值套餐 · 限时优惠 --
加载中