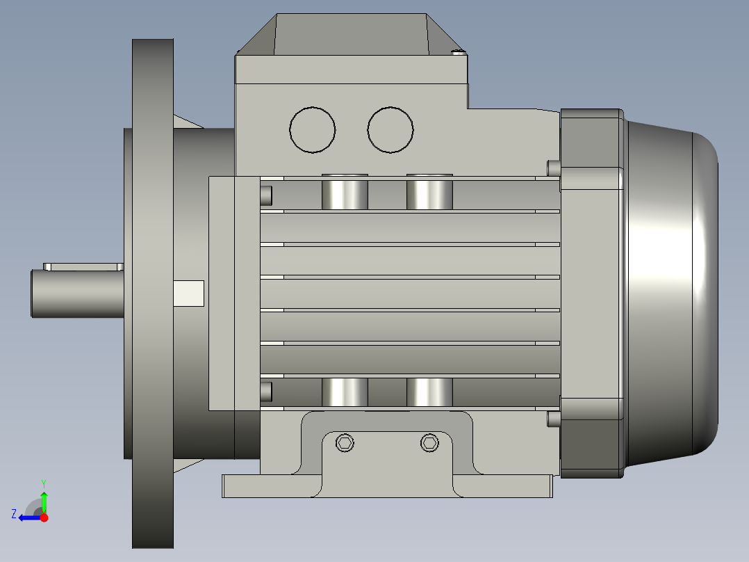
IMB35H80-180(YE2YE3)通用电机YE2-80M1-2-B35stp 3D模型

机械图纸名称为:IMB35H80-180(YE2YE3)通用电机YE2-80M1-2-B35,属于设备部件,电机减速机分类,软件为stp, 三维模型格式为,可在线预览,可编辑,可供设计参考

加入收藏
模型参数

模型ID:10412862

模型大小:520.11KB

软件版本: stp

是否可编辑:可修改,包括参数

上传时间:2026-04-15

图纸介绍:

下载模型
作品: 314
粉丝: 0
文件列表
1. IMB35H80-180(YE2YE3)通用电机YE2-80M1-2-B35.stp
3.1 MB
下载提示
×

下载该图档需要消耗20金币!

确认下载
-- 热门充值套餐 · 限时优惠 --
加载中