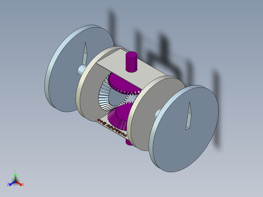
差速齿轮系stp 3D模型

机械图纸名称为:差速齿轮系,属于设备部件,传动部件分类,软件为stp, 三维模型格式为,可在线预览,可编辑,可供设计参考

加入收藏
模型参数

模型ID:10407638

模型大小:5.73M

软件版本: stp

是否可编辑:可修改,包括参数

上传时间:2026-04-08

图纸介绍:

下载模型
文件列表
1. Differential Gear Train.gif
2.6 MB
2. Differential Gear Train.stp
2.99 MB
下载提示
×

下载该图档需要消耗20金币!

确认下载
-- 热门充值套餐 · 限时优惠 --
加载中