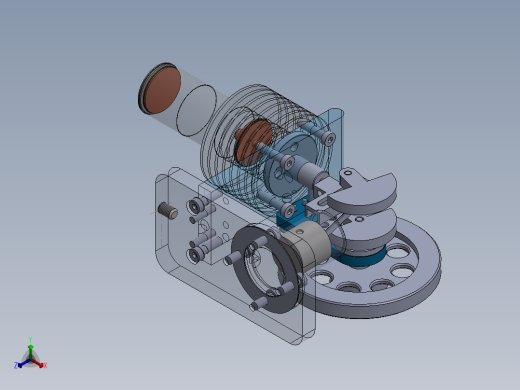
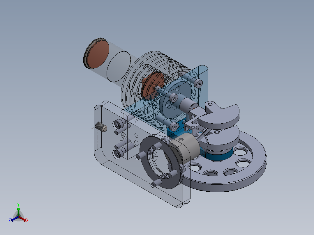
斯特林发动机结构设计 249676AutoCAD,SolidWorks图档

图档名称为:斯特林发动机结构设计 249676,属于交通运输,车辆相关分类,软件为AutoCAD,SolidWorks, 图纸格式为sldprt,sldasm,pdf,dwg,可在线预览,可编辑,可供设计参考

加入收藏
模型参数

模型ID:10405227

模型大小:7.91M

软件版本: AutoCAD 2015,SolidWorks

模型格式:sldprt,sldasm,pdf,dwg

是否可编辑:可修改,包括参数

上传时间:2026-04-06

图纸介绍:

下载模型
文件列表
1. 913 m5x10.SLDPRT
105 KB
2. Assem1.SLDASM
287 KB
3. Assem2.SLDASM
121 KB
4. Assem3y.SLDASM
87.3 KB
5. BALLON.JPG
4.22 MB
6. BASE.JPG
4.04 MB
7. BASE.PDF
28.5 KB
8. BASE.SLDDRW
369 KB
9. BASE.SLDPRT
118 KB
10. BASE1.DWG
284 KB
11. BASE1.SLDDRW
110 KB
12. BEARING SUPPORT.SLDPRT
95.3 KB
13. COUNTERWEIGHT A.SLDPRT
73.9 KB
14. COUNTERWEIGHT B.SLDPRT
70.4 KB
15. CRONKROD.SLDPRT
167 KB
16. GB_FASTENER_SCREWS_HSFP M8X12-C.sldprt
187 KB
17. HOLE TABLE.JPG
4.01 MB
18. crankshaft.SLDPRT
82.1 KB
19. crosshead.SLDPRT
85.3 KB
20. cylinder cover.SLDPRT
72.8 KB
21. cylinder packing.SLDPRT
62.4 KB
22. cylinder.SLDPRT
93.4 KB
23. din 912 m4x12.SLDPRT
51.6 KB
24. din 912 m6x20 cylinder head cap screw.SLDPRT
52.1 KB
25. dowel pin m3x16.SLDPRT
35.8 KB
26. dowel pin m5 x20.SLDPRT
35.4 KB
27. final assembly.JPG
4.23 MB
28. final assembly.PDF
280 KB
29. final assembly.SLDASM
477 KB
30. final assembly.SLDDRW
702 KB
31. flywheel shaft.SLDPRT
76.7 KB
32. flywheel.SLDPRT
134 KB
33. foto.jpg
80.3 KB
34. heat exchange piston tube.SLDPRT
87.8 KB
35. heat exchange cylinder.SLDPRT
153 KB
36. heat exchange cylinderhead.SLDPRT
59.3 KB
37. heat exchange piston exhaust.SLDPRT
99.1 KB
38. heat exchangge piston shaft.SLDPRT
72.1 KB
39. heta exchange piston head.SLDPRT
56.5 KB
40. m6 x16.SLDPRT
52.7 KB
41. m6 x25.SLDPRT
49.4 KB
42. piston pin.SLDPRT
84.3 KB
43. piston.SLDPRT
119 KB
44. slide.SLDPRT
65.5 KB
45. standart.SLDPRT
115 KB
46. support.SLDPRT
105 KB
47. 底座.dwg
92.7 KB
48. 曲轴配重块.dwg
58.9 KB
49. 毕业论文斯特林发动机结构设计.doc
1.18 MB
50. 活塞.dwg
64.8 KB
51. 活塞1.dwg
40.2 KB
52. 热交换缸体.dwg
92.2 KB
53. 装配图.DWG
117 KB
54. 装配图.SLDDRW
433 KB
55. 装配图.bak
133 KB
56. 装配图新.dwg
136 KB
57. 轴承支座1.dwg
69.1 KB
58. 连杆.dwg
39.8 KB
59. 飞轮.dwg
53 KB
下载提示
×

下载该图档需要消耗20金币!

确认下载
-- 热门充值套餐 · 限时优惠 --
加载中