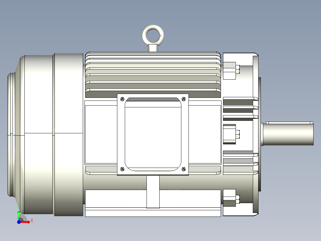
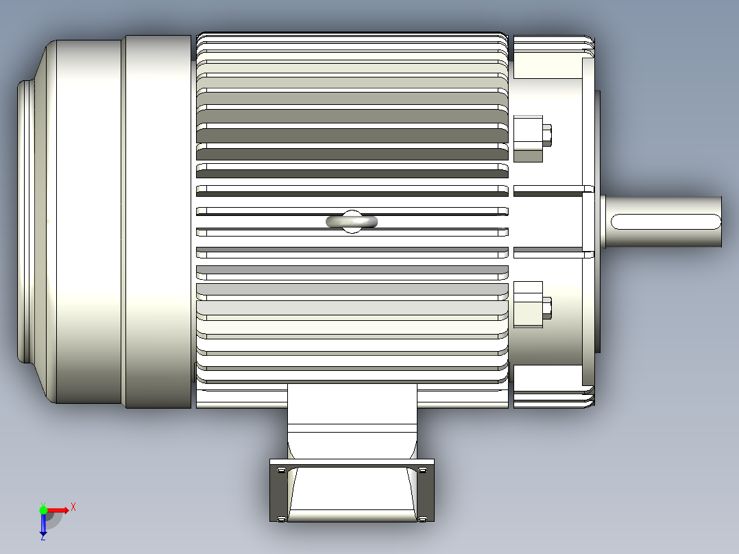
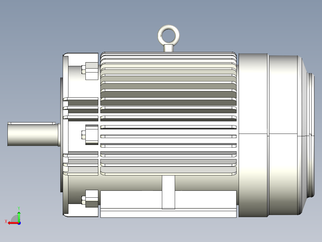
电机30HPinventor,SolidWorks,stp 3D模型

机械图纸名称为:电机30HP,属于设备部件,电机减速机分类,软件为inventor,SolidWorks,stp, 三维模型格式为sldprt,ipt,可在线预览,可编辑,可供设计参考

加入收藏
模型参数

模型ID:10404451

模型大小:4.06M

软件版本: inventor,SolidWorks,stp

模型格式:sldprt,ipt

是否可编辑:可修改,包括参数

上传时间:2026-04-02

图纸介绍:

下载模型
作品: 281
粉丝: 0
文件列表
1. Motor 30HP.jpg
196 KB
2. Motor-30hp.JPG
508 KB
3. aeef_4p_30hp.SLDPRT
934 KB
4. aeef_4p_30hp.ipt
1.03 MB
5. aeef_4p_30hp.stp
1.34 MB
下载提示
×

下载该图档需要消耗10金币!

确认下载
-- 热门充值套餐 · 限时优惠 --
加载中