凸轮数控加工工艺设计 1391005AutoCAD,ug图档

图档名称为:凸轮数控加工工艺设计 1391005,属于设备部件,传动部件分类,软件为AutoCAD,ug, 图纸格式为dwg,prt,可在线预览,可编辑,可供设计参考

加入收藏
模型参数

模型ID:10390716

模型大小:2.6M

软件版本: AutoCAD 2007,ug

模型格式:dwg,prt

是否可编辑:可修改,包括参数

上传时间:2026-03-19

图纸介绍:

下载模型
文件列表
1. 5cf90f21-76b8-4300-804e-55adc6740c33.jpg
713 KB
2. 任务书2022.doc
38 KB
3. 工艺规程(1).dwg
254 KB
4. 推力槽型凸轮三维.prt
465 KB
5. 推力槽型凸轮三维01.nc
50.9 KB
6. 推力槽型凸轮三维02.nc
6.72 KB
7. 推力槽型凸轮三维03.nc
6.04 KB
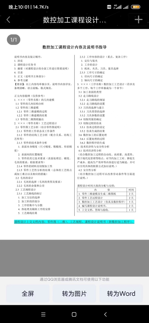
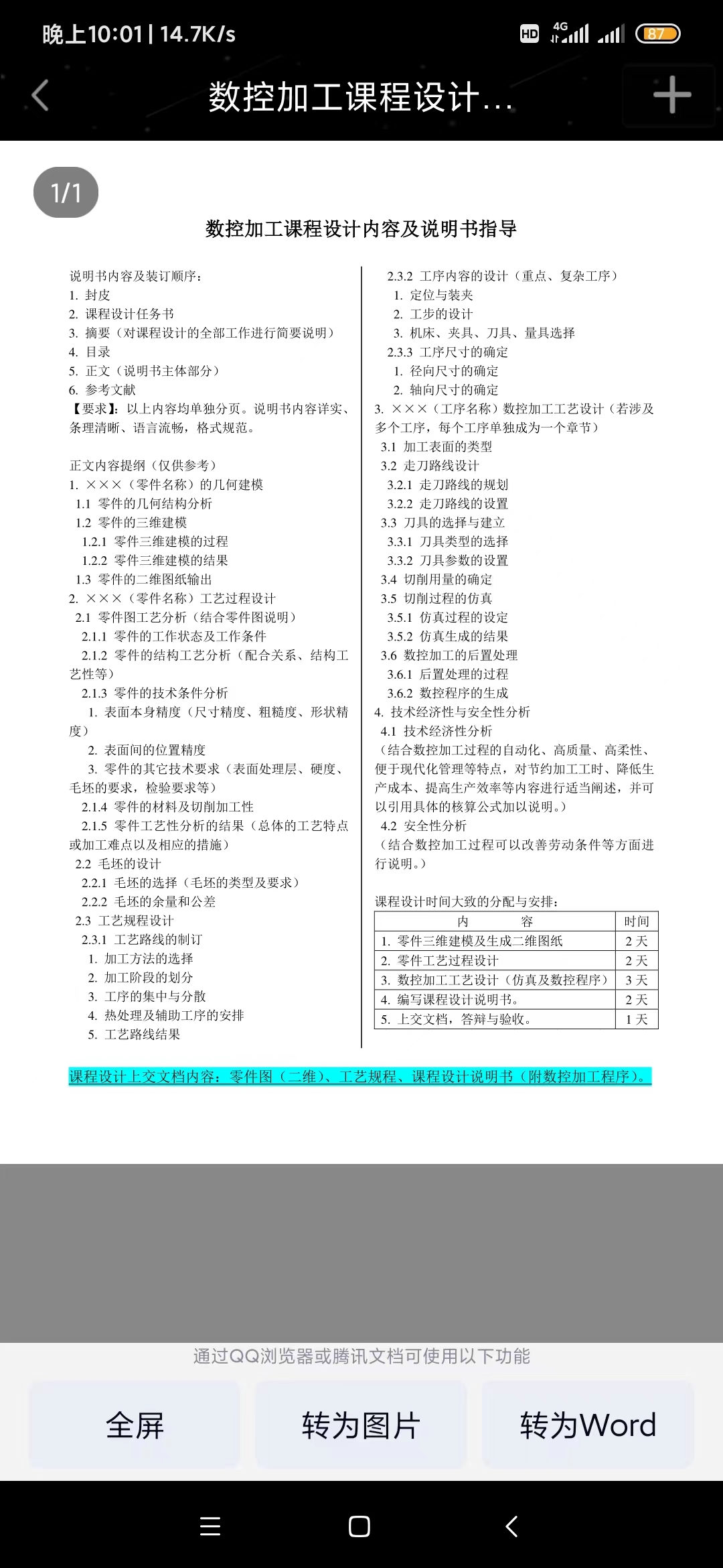
8. 数控加工课程设计说明书模板(1).doc
132 KB
9. 说明书.docx
815 KB
10. 零件图(4).dwg
121 KB
【凸轮数控加工工艺设计 1391005】相关作品
下载提示
×

下载该图档需要消耗20金币!

确认下载
-- 热门充值套餐 · 限时优惠 --
加载中