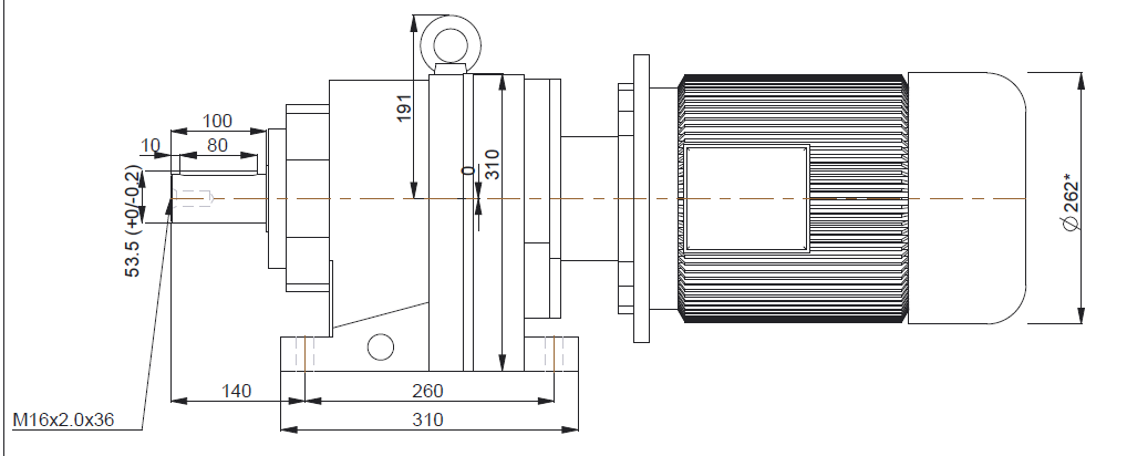
齿轮电机PBL 7.5kwx79rpmstp 3D模型

机械图纸名称为:齿轮电机PBL 7.5kwx79rpm,属于设备部件,传动部件分类,软件为stp, 三维模型格式为pdf,可在线预览,可编辑,可供设计参考

加入收藏
模型参数

模型ID:10378760

模型大小:2.32M

软件版本: stp

模型格式:pdf

是否可编辑:可修改,包括参数

上传时间:2026-03-01

图纸介绍:

下载模型
作品: 295
粉丝: 0
文件列表
1. 2-6-2026 3-45-17 PM.png
34.9 KB
2. 2D_M082218.BMCG1A7.5AM-.PDF
198 KB
3. M082218.BMCG1A7.5AM-.STP
2.04 MB
下载提示
×

下载该图档需要消耗10金币!

确认下载
-- 热门充值套餐 · 限时优惠 --
加载中