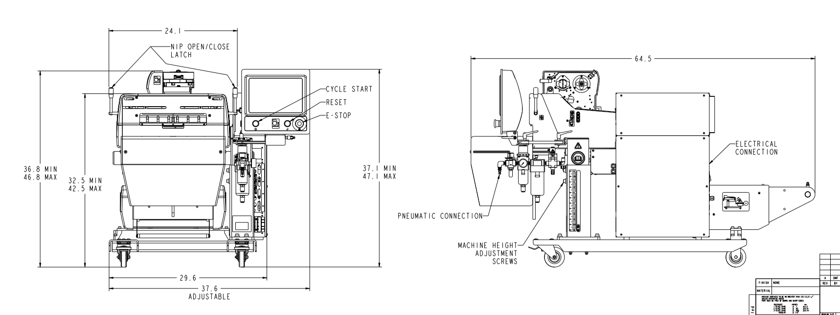
550 装袋机 自动灌装 封口机 808111SolidWorks,stp 3D模型

机械图纸名称为:550 装袋机 自动灌装 封口机 808111,属于机械设备,非标机械分类,软件为SolidWorks,stp, 三维模型格式为sldprt,可在线预览,可编辑,可供设计参考

加入收藏
模型参数

模型ID:10377163

模型大小:27.93M

软件版本: SolidWorks,stp

模型格式:sldprt

是否可编辑:可修改,包括参数

上传时间:2026-02-27

图纸介绍:

下载模型
作品: 293
粉丝: 0
文件列表
1. Autobag-550-Footprint-FP230-3a-STP.SLDPRT
15.2 MB
2. Autobag-550-Footprint-FP230-3a-STP.stp
16.9 MB
3. QQ截图20200525144043.png
432 KB
4. QQ截图20200525144218.png
524 KB
5. QQ截图20200525144426.png
400 KB
6. QQ截图20200525144832.png
53.1 KB
7. QQ截图20200525145058.png
272 KB
8. QQ截图20200525145125.png
137 KB
9. QQ截图20200525151756.png
654 KB
10. QQ截图20200525151856.png
609 KB
11. QQ截图20200525151938.png
717 KB
12. QQ截图20200525152003.png
700 KB
13. 工程图1.SLDDRW
5.38 MB
下载提示
×

下载该图档需要消耗100金币!

确认下载
-- 热门充值套餐 · 限时优惠 --
加载中