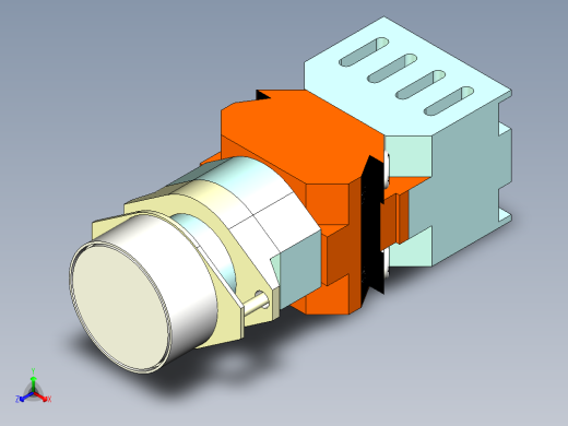
德力西电气-DZ47-63 3Pcatia,SolidWorks,igs,ug,stp 3D模型

机械图纸名称为:德力西电气-DZ47-63 3P,属于电力仪表,电气附件分类,软件为catia,SolidWorks,igs,ug,stp, 三维模型格式为sldprt,igs,prt,可在线预览,可编辑,可供设计参考

加入收藏
模型参数

模型ID:10375527

模型大小:1.79M

软件版本: catia,SolidWorks,igs,ug,stp

模型格式:sldprt,igs,prt

是否可编辑:可修改,包括参数

上传时间:2026-02-23

图纸介绍:

下载模型
作品: 269
粉丝: 0
文件列表
1. _____-DZ47-63_3P.CATPart
461 KB
2. “zongzhuangtu”.SLDPRT
650 KB
3. 建议观看文档.docx
956 KB
4. 德力西电气-DZ47-63 3P.igs
1.36 MB
5. 德力西电气-DZ47-63 3P.prt
512 KB
6. 德力西电气-DZ47-63 3P.stp
482 KB
下载提示
×

下载该图档需要消耗10金币!

确认下载
-- 热门充值套餐 · 限时优惠 --
加载中