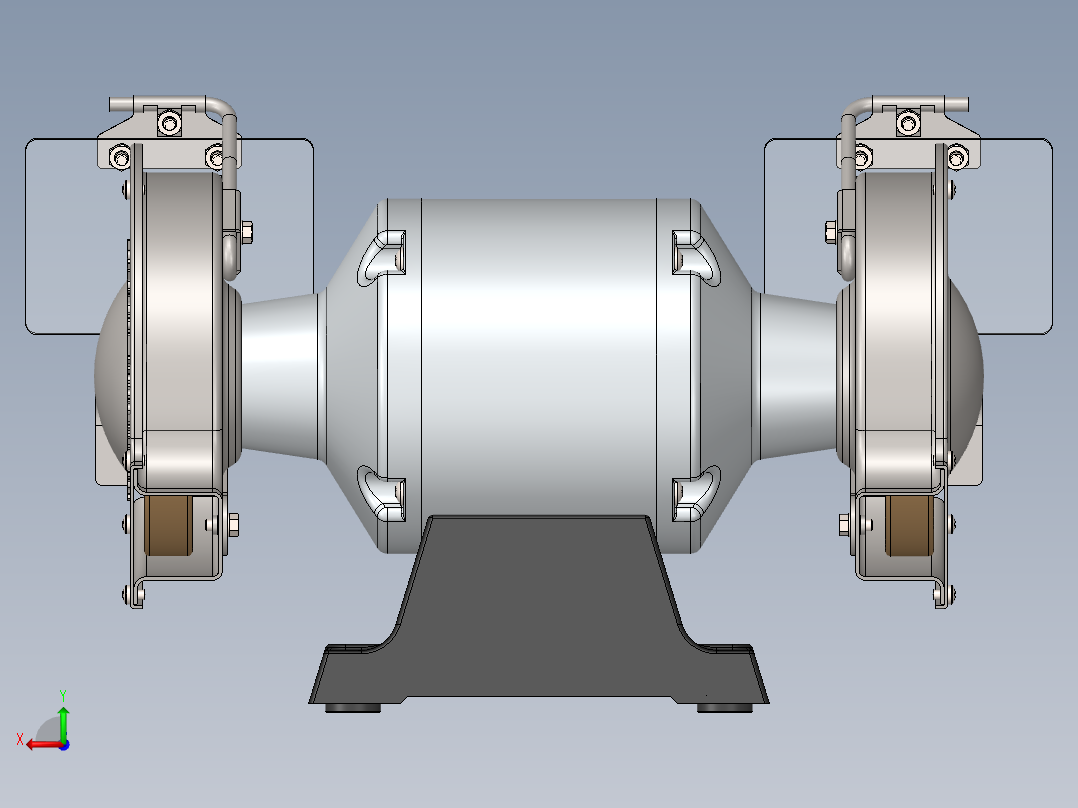
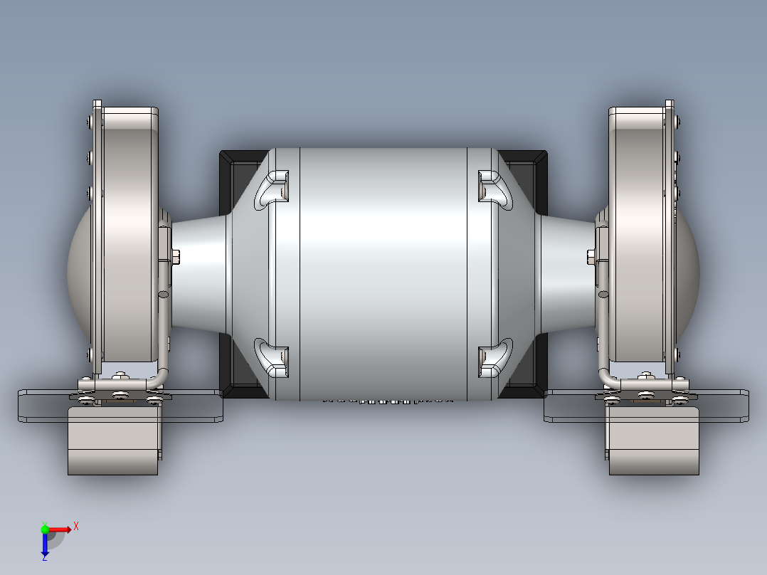
双砂轮打磨机bench-grinder-solidworks2009-2014SolidWorks,igs 3D模型

机械图纸名称为:双砂轮打磨机bench-grinder-solidworks2009-2014,属于机械设备,非标机械分类,软件为SolidWorks,igs, 三维模型格式为sldasm,sldprt,igs,可在线预览,可编辑,可供设计参考

加入收藏
模型参数

模型ID:10373312

模型大小:20.49M

软件版本: SolidWorks,igs

模型格式:sldasm,sldprt,igs

是否可编辑:可修改,包括参数

上传时间:2026-02-18

图纸介绍:

下载模型
文件列表
1. Base Assembly.sldasm
569 KB
2. Base Cover.SLDPRT
167 KB
3. Base.SLDPRT
1.64 MB
4. Bench Grinder.IGS
23.5 MB
5. Body.SLDPRT
1.3 MB
6. Bushing.SLDPRT
177 KB
7. Cover (LH).SLDPRT
444 KB
8. Cover (RH).SLDPRT
702 KB
9. Cover.SLDPRT
2.1 MB
10. Deflector (LH).SLDPRT
154 KB
11. Deflector (RH).SLDPRT
223 KB
12. Foot.SLDPRT
157 KB
13. Guard (LH).SLDPRT
732 KB
14. Guard (RH).SLDPRT
712 KB
15. Guard Assembly (LH).sldasm
693 KB
16. Guard Assembly (RH).sldasm
663 KB
17. Hex Screw GradeAB_DIN.SLDPRT
568 KB
18. Hex Screw GradeC_DIN.SLDPRT
434 KB
19. Hex Thin Nut Chamfered GradeAB_DIN.SLDPRT
317 KB
20. Motor Assembly.sldasm
1.25 MB
21. Pan Head Cross Collar Screw_DIN.SLDPRT
533 KB
22. Pan Head Cross Recess Screw_DIN.SLDPRT
510 KB
23. Plain Washer 6902 Type ABC_DIN.sldprt
159 KB
24. Plain Washer Grade A_DIN.sldprt
203 KB
25. Radial Ball Bearing_68_AM.sldprt
430 KB
26. Rest (LH).SLDPRT
171 KB
27. Rest (RH).SLDPRT
318 KB
28. Rocker Switch.SLDPRT
608 KB
29. Rod Clamp.SLDPRT
193 KB
30. Rotor.SLDPRT
256 KB
31. Shaft.SLDPRT
182 KB
32. Shield Mount.SLDPRT
275 KB
33. Shield Rod (LH).SLDPRT
164 KB
34. Shield Rod (RH).SLDPRT
157 KB
35. Shield.SLDPRT
158 KB
36. Stator.SLDPRT
1.05 MB
37. Wheel.SLDPRT
240 KB
38. untitled.60.jpg
579 KB
39. untitled.61.jpg
665 KB
40. untitled.62.jpg
1020 KB
41. untitled.63.jpg
735 KB
42. untitled.64.jpg
543 KB
43. untitled.65.jpg
843 KB
44. untitled.66.jpg
428 KB
45. untitled.67.jpg
683 KB
46. “zongzhuangtu”.SLDASM
3.01 MB
47. 建议观看文档.docx
571 KB
下载提示
×

下载该图档需要消耗100金币!

确认下载
-- 热门充值套餐 · 限时优惠 --
加载中