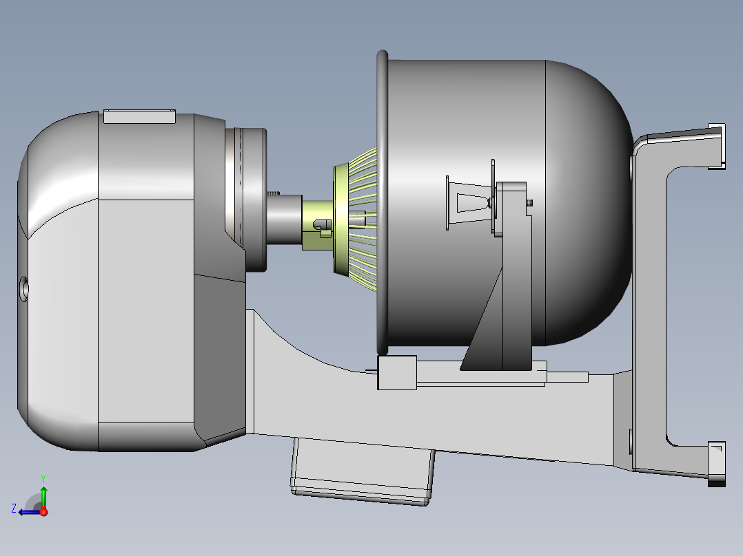
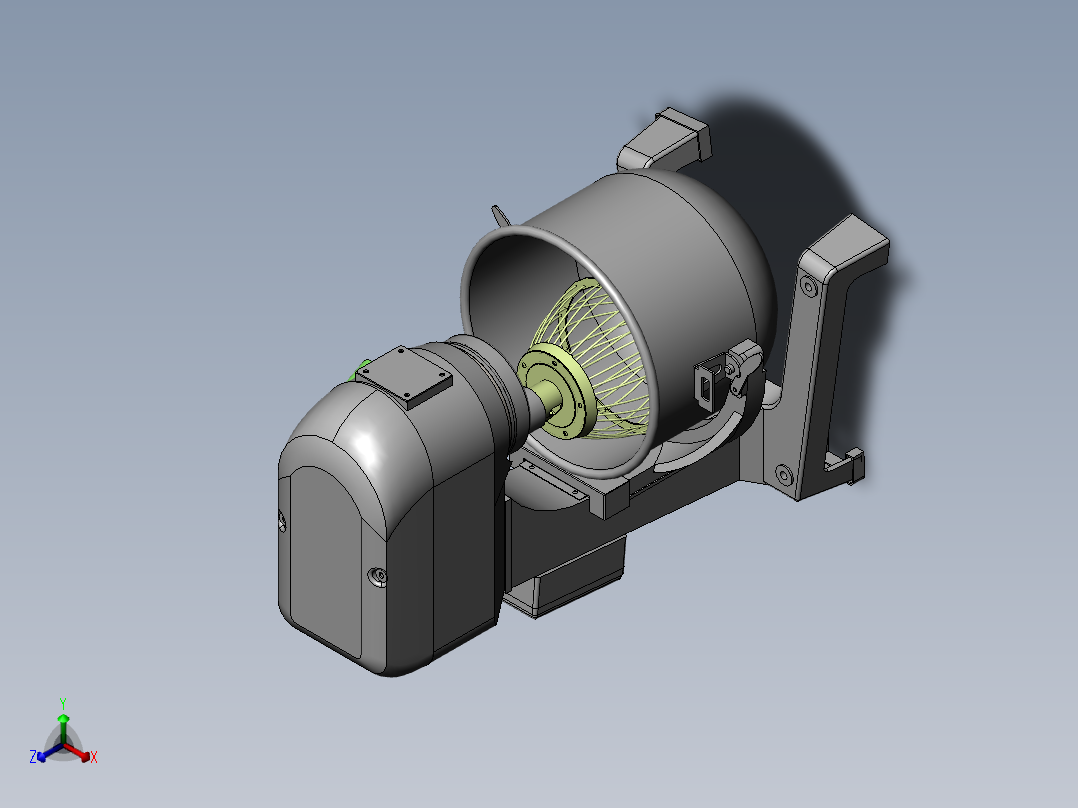
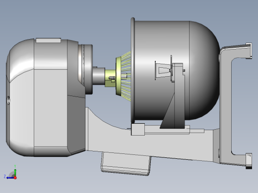
20升机械调速打蛋机sw20可编辑SolidWorks 3D模型

机械图纸名称为:20升机械调速打蛋机sw20可编辑,属于机械设备,非标机械分类,软件为SolidWorks, 三维模型格式为sldprt,sldasm,pdf,可在线预览,可编辑,可供设计参考

加入收藏
模型参数

模型ID:10370688

模型大小:31.89M

软件版本: SolidWorks

模型格式:sldprt,sldasm,pdf

是否可编辑:可修改,包括参数

上传时间:2026-01-25

图纸介绍:

下载模型
文件列表
1. 20升打蛋机桶定位工装.SLDPRT
185 KB
2. 20升机架装配体.SLDASM
5.56 MB
3. 20升机架装配体1.pdf
101 KB
4. 20升锅-定位.SLDPRT
88.3 KB
5. 20升锅-定位耳板.SLDPRT
73.6 KB
6. 20升锅-定位耳装配体.SLDASM
79 KB
7. 20升锅-挂耳.SLDPRT
162 KB
8. 20升锅-锅底.SLDPRT
70 KB
9. 20升锅.SLDPRT
117 KB
10. 20升锅装配体.SLDASM
142 KB
11. A轴-20升打蛋机.SLDPRT
351 KB
12. A轴-深沟球轴承6203-2Z.SLDPRT
543 KB
13. A轴装配体-20升.SLDASM
293 KB
14. B轴-20升打蛋机.SLDPRT
335 KB
15. B轴-上齿轮-20升打蛋机.SLDPRT
248 KB
16. B轴-中齿轮-20升打蛋机.SLDPRT
289 KB
17. B轴-深沟球轴承6203-2Z.SLDPRT
543 KB
18. B轴-隔套-20升打蛋机.SLDPRT
88.4 KB
19. B轴装配体.SLDASM
378 KB
20. GB/T879.2-2000弹性圆柱销直槽轻型6×35-提升.SLDPRT
87.9 KB
21. GB/T91-2000开口销A型4×20-提升.SLDPRT
107 KB
22. HB362-65端部并紧不磨平支承1圈23×35-3圈-拨叉.SLDPRT
350 KB
23. HB362-65端部并紧不磨平支承1圈5×20-8圈有效-拨叉.SLDPRT
515 KB
24. 三联齿轮23×2.SLDPRT
264 KB
25. 三联齿轮31×2.SLDPRT
259 KB
26. 三联齿轮40×2.SLDPRT
326 KB
27. 三联齿轮装配体.SLDASM
225 KB
28. 上盖罩-20升打蛋机.SLDPRT
411 KB
29. 下盖化妆罩-20升打蛋机.SLDPRT
114 KB
30. 中柱支架封盖.SLDPRT
85.5 KB
31. 主轴-20升打蛋机.SLDPRT
123 KB
32. 主轴-深沟球轴承6205-2Z.SLDPRT
627 KB
33. 主轴装配体-20升.SLDASM
441 KB
34. 主轴隔套-20升打蛋机.SLDPRT
99.2 KB
35. 交流接触器盒.SLDPRT
173 KB
36. 交流接触器盒盖.SLDPRT
128 KB
37. 交流接触器盒装配体.SLDASM
88.1 KB
38. 偏心轴内圆柱齿轮59×2.25.SLDPRT
410 KB
39. 六角薄螺母A级和B级M12.SLDPRT
115 KB
40. 内六角平端紧定螺钉M8×16-拨叉-20升打蛋机.SLDPRT
141 KB
41. 内六角平端紧定螺钉M8×20-拨叉-20升打蛋机.SLDPRT
140 KB
42. 内调节旋转挡板.SLDPRT
124 KB
43. 升降架化装盒-1.SLDPRT
192 KB
44. 升降架化装盒-2.SLDPRT
59.7 KB
45. 升降架化装盒装配体.SLDASM
73.7 KB
46. 变速铭牌.SLDPRT
100 KB
47. 圆柱齿轮14×1.75-拨叉-20升打蛋机.SLDPRT
168 KB
48. 大同步轮-L60齿配68齿带-20升打蛋机.SLDPRT
1.08 MB
49. 手柄-拨叉-20升打蛋机.SLDPRT
119 KB
50. 打蛋器轴-20升打蛋机.SLDPRT
158 KB
51. 打蛋器轴-挂钩轴-20升打蛋机.SLDPRT
87.5 KB
52. 打蛋机下盖-深沟球轴承6203-2Z.SLDPRT
543 KB
53. 打蛋机下盖装配体-20升.SLDASM
608 KB
54. 打蛋机中柱支架-1420干式轴承.SLDPRT
75.4 KB
55. 打蛋机中柱支架-定位销柱.SLDPRT
66.9 KB
56. 打蛋机中柱支架.SLDPRT
364 KB
57. 打蛋机升降机架抵紧螺丝-M10-60.SLDPRT
237 KB
58. 打蛋机升降机架抵紧螺丝-M8-30.SLDPRT
146 KB
59. 打蛋机升降架-20升.SLDPRT
488 KB
60. 打蛋机升降架-刮片-20升.SLDPRT
79.3 KB
61. 打蛋机升降架夹板-20升.SLDPRT
56.4 KB
62. 打蛋机底架.SLDPRT
582 KB
63. 打蛋机轴-20升打蛋机装配体.SLDASM
200 KB
64. 打蛋机轴下盖-20升.SLDPRT
221 KB
65. 打蛋机轴下盖油封-20升.SLDPRT
74.9 KB
66. 打蛋机轴下盖轴承6005-20升.SLDPRT
634 KB
67. 打蛋机轴齿轮18×2.25-20升.SLDPRT
189 KB
68. 打蛋机锅固定座.SLDPRT
102 KB
69. 打蛋机锅开关卡-M6-55.SLDPRT
251 KB
70. 打蛋机锅开关卡.SLDPRT
78.6 KB
71. 打蛋机齿轮箱-油封.SLDPRT
67.7 KB
72. 打蛋机齿轮箱.SLDPRT
1010 KB
73. 打蛋球-20升.SLDPRT
2.44 MB
74. 打蛋球封盖-20升.SLDPRT
76.1 KB
75. 打蛋球装配体.SLDASM
1 MB
76. 护脚.SLDPRT
86.6 KB
77. 拨叉-20升打蛋机.SLDPRT
192 KB
78. 拨叉-调节轴-20升打蛋机.SLDPRT
101 KB
79. 拨叉旋转手柄装配体.SLDASM
305 KB
80. 拨叉装配体.SLDASM
415 KB
81. 提升块.SLDPRT
155 KB
82. 提升装配体.SLDASM
610 KB
83. 提升轴.SLDPRT
98 KB
84. 提升轴2.SLDPRT
626 KB
85. 标准型弹性垫圈(零件)12×6.2.SLDPRT
143 KB
86. 润滑油封板.SLDPRT
86.7 KB
87. 电机-0.37KW380伏1420转-杭州嘉裕电机公司.SLDPRT
238 KB
88. 电机同步轮-L13齿配68齿带-20升打蛋机.SLDPRT
438 KB
89. 直径6.4的弹子.SLDPRT
94.3 KB
90. 螺母M8-拨叉-20升打蛋机.SLDPRT
103 KB
91. 轴用弹性挡圈B型20-拨叉旋转.SLDPRT
85.4 KB
92. 防鼠网.SLDPRT
122 KB
93. 顶盖深沟球轴承6203-2Z.SLDPRT
543 KB
94. 顶盖深沟球轴承6205-2Z.SLDPRT
628 KB
95. 顶盖装配体.SLDASM
532 KB
96. 齿轮箱顶盖.SLDPRT
359 KB
下载提示
×

下载该图档需要消耗200金币!

确认下载
-- 热门充值套餐 · 限时优惠 --
加载中