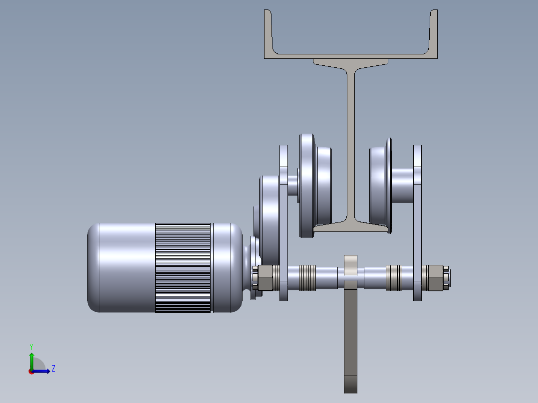
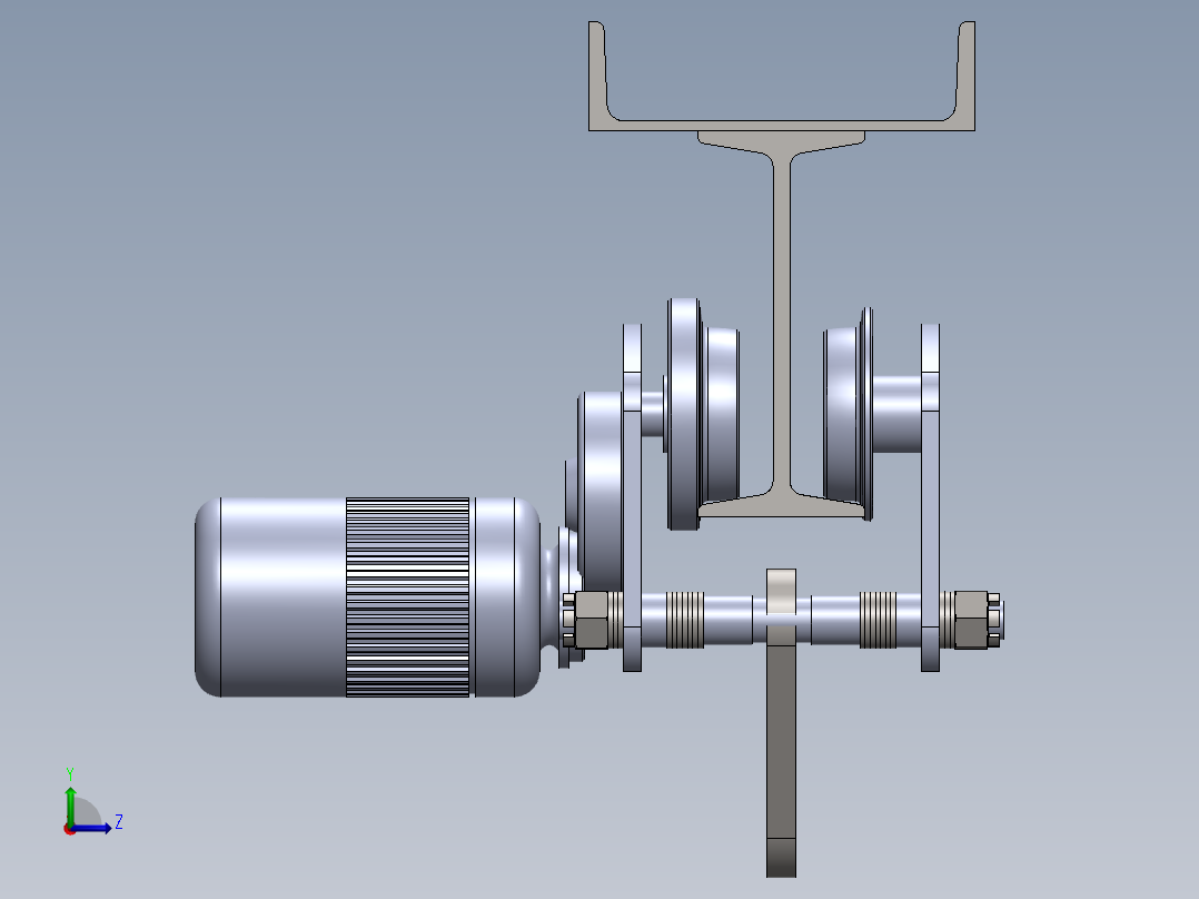
葫芦行走电机512401SolidWorks 3D模型

3D模型名称为:葫芦行走电机512401,属于设备部件,电机减速机分类,软件为SolidWorks, 三维模型格式为sldprt,sldasm,可在线预览,可编辑,可供设计参考

加入收藏
模型参数

模型ID:10357738

模型大小:1.63M

软件版本: SolidWorks

模型格式:sldprt,sldasm

是否可编辑:可修改,包括参数

上传时间:2025-12-29

图纸介绍:

下载模型
白鹭
作品: 0
粉丝: 0
文件列表
1. 1型六角开槽螺母NutM30×2[GB/T9457-1988]1.SLDPRT
381 KB
2. 3t主动车轮.SLDPRT
319 KB
3. 3t车轮.SLDPRT
336 KB
4. LX10.20.13A-平衡板.SLDPRT
187 KB
5. 工字梁结构.SLDPRT
622 KB
6. 平垫圈C级FlatWasher24×4[GB/T95-2002].SLDPRT
131 KB
7. 拉板.SLDPRT
516 KB
8. 葫芦行走机构.SLDASM
593 KB
9. 行走电机.SLDPRT
631 KB
10. 轴一.SLDPRT
275 KB
11. 轴套.SLDPRT
262 KB
【葫芦行走电机512401】相关作品
滚动更载更多~
提示
×

下载该图档需要消耗10金币!

确认下载
加载中