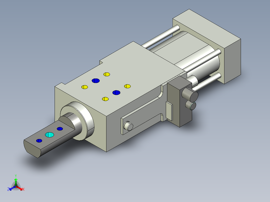
德克斯TUNKERS气缸数模SZK_40x40_A22_T12_TUENKERScatia 3D模型

3D模型名称为:德克斯TUNKERS气缸数模SZK_40x40_A22_T12_TUENKERS,属于设备部件,液压气动元件分类,软件为catia, 三维模型格式为,可在线预览,可编辑,可供设计参考

加入收藏
模型参数

模型ID:10354913

模型大小:274.15KB

软件版本: catia

是否可编辑:可修改,包括参数

上传时间:2025-12-26

图纸介绍:

下载模型
剑指苍穹
作品: 0
粉丝: 0
文件列表
1. SZK_40x40_A22_T12_TUENKERS.CATPart
1.24 MB
【德克斯TUNKERS气缸数模SZK_40x40_A22_T12_TUENKERS】相关作品
滚动更载更多~
提示
×

下载该图档需要消耗10金币!

确认下载
加载中