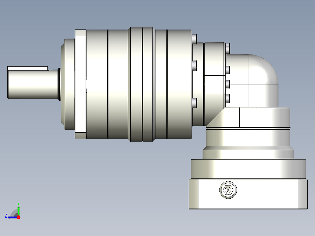
多摩川行星减速机TBR-060-L2-14BK14stp 3D模型

机械图纸名称为:多摩川行星减速机TBR-060-L2-14BK14,属于设备部件,电机减速机分类,软件为stp, 三维模型格式为,可在线预览,可编辑,可供设计参考

加入收藏
模型参数

模型ID:10353679

模型大小:137.78KB

软件版本: stp

是否可编辑:可修改,包括参数

上传时间:2025-12-25

图纸介绍:

下载模型
作品: 284
粉丝: 0
文件列表
1. 多摩川行星减速机TBR-060-L2-14BK14.stp
855 KB
【多摩川行星减速机TBR-060-L2-14BK14】相关作品
下载提示
×

下载该图档需要消耗10金币!

确认下载
-- 热门充值套餐 · 限时优惠 --
加载中