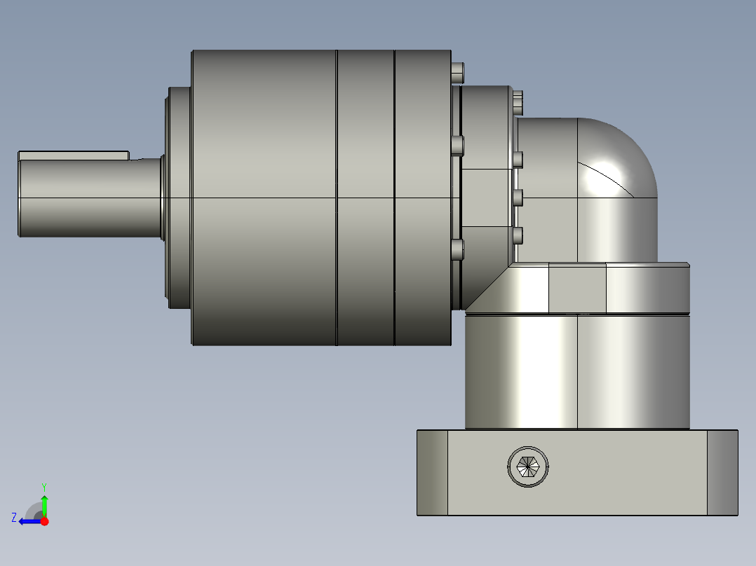
多摩川行星减速机TLR-120-L2-24HA(45度)step 3D模型

机械图纸名称为:多摩川行星减速机TLR-120-L2-24HA(45度),属于设备部件,电机减速机分类,软件为step, 三维模型格式为step,可在线预览,可编辑,可供设计参考

加入收藏
模型参数

模型ID:10302289

模型大小:231.83KB

软件版本: step

模型格式:step

是否可编辑:可修改,不包括参数

上传时间:2025-11-07

图纸介绍:

下载模型
作品: 278
粉丝: 0
文件列表
1. 多摩川行星减速机TLR-120-L2-24HA(45度).STEP
1.57 MB
【多摩川行星减速机TLR-120-L2-24HA(45度)】相关作品
下载提示
×

下载该图档需要消耗10金币!

确认下载
-- 热门充值套餐 · 限时优惠 --
加载中