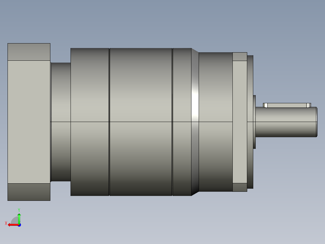
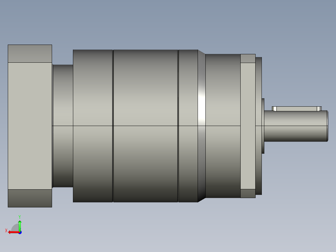
斜齿PHL115-L2 24-110-145-M8.STEPstep 3D模型

机械图纸名称为:斜齿PHL115-L2 24-110-145-M8.STEP,属于机械设备,非标机械分类,软件为step, 三维模型格式为step,可在线预览,可编辑,可供设计参考

加入收藏
模型参数

模型ID:10352130

模型大小:78.48KB

软件版本: step

模型格式:step

是否可编辑:可修改,不包括参数

上传时间:2025-12-24

图纸介绍:

下载模型
作品: 305
粉丝: 0
文件列表
1. PHL115-L2 24-110-145-M8.STEP
529 KB
【斜齿PHL115-L2 24-110-145-M8.STEP】相关作品
下载提示
×

下载该图档需要消耗10金币!

确认下载
-- 热门充值套餐 · 限时优惠 --
加载中