XO1-220∕60KV降压变电所电气部分CAD毕业设计图纸CAD895996AutoCAD图档

图档名称为:XO1-220∕60KV降压变电所电气部分CAD毕业设计图纸CAD895996,属于电力仪表,电气附件分类,软件为AutoCAD, 图纸格式为dwg,可在线预览,可编辑,可供设计参考

加入收藏
模型参数

模型ID:10348233

模型大小:1.92M

软件版本: AutoCAD

模型格式:dwg

是否可编辑:可修改,包括参数

上传时间:2025-12-20

图纸介绍:

下载模型
作品: 277
粉丝: 0
文件列表
1. A3-20KV降压变防雷保护图.dwg
185 KB
2. A3-20KV降压变防雷保护图.exb
90.5 KB
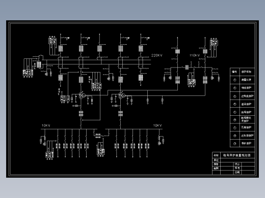
3. A3-220KV一次变压器继电保护原理图.dwg
531 KB
4. A3-220KV一次变压器继电保护原理图.exb
325 KB
5. A3-220KV一次降压变电所平面图.dwg
156 KB
6. A3-220KV一次降压变电所平面图.exb
140 KB
7. A3-220KV侧进线断面图.dwg
210 KB
8. A3-220KV侧进线断面图.exb
101 KB
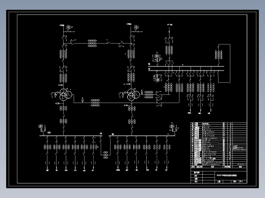
9. A3-220KV降压变电所主接线图.dwg
449 KB
10. A3-220KV降压变电所主接线图.exb
293 KB
11. A3-一次降压变电所60KV侧出线断面图.dwg
96.9 KB
12. A3-一次降压变电所60KV侧出线断面图.exb
102 KB
13. 专题论文:变压器油中溶解气体在线监测技术的研究.doc
196 KB
14. 外文翻译:时间常数极大的中压电网中短路电流的切断.doc
290 KB
15. 开题报告:浑河220∕60KV降压变电所电气部分设计.doc
44 KB
16. 浑河220∕60KV降压变电所电气部分设计.doc
1.58 MB
17. 设计任务书:浑河220∕60KV降压变电所电气部分设计.doc
35.3 KB
【XO1-220∕60KV降压变电所电气部分CAD毕业设计图纸CAD895996】相关作品
下载提示
×

下载该图档需要消耗20金币!

确认下载
-- 热门充值套餐 · 限时优惠 --
加载中