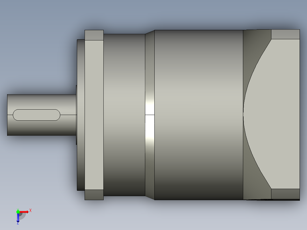
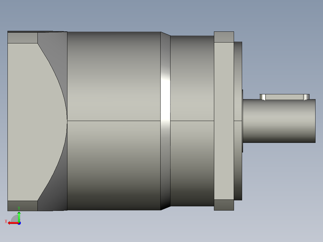
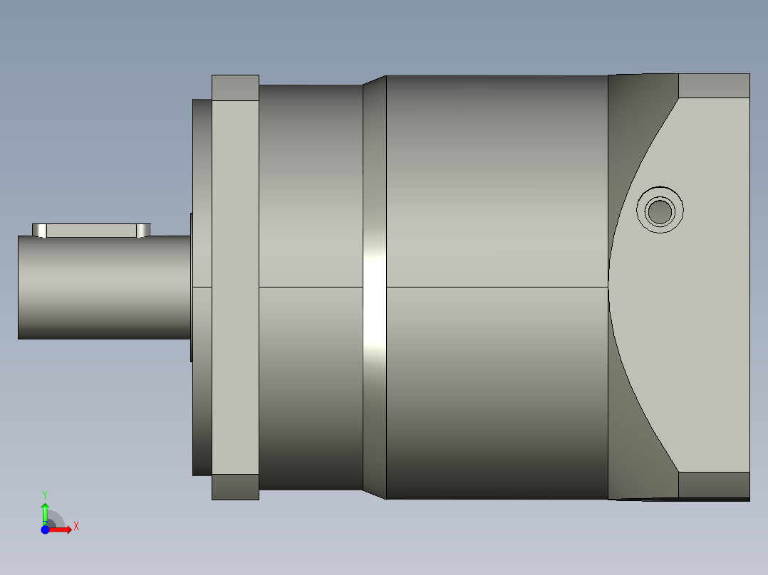
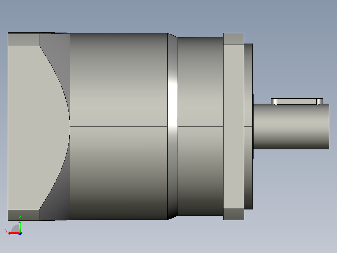
斜齿PHL090-L1 19-70-90-M6.STEPstep 3D模型

3D模型名称为:斜齿PHL090-L1 19-70-90-M6.STEP,属于机械设备,非标机械分类,软件为step, 三维模型格式为step,可在线预览,可编辑,可供设计参考

加入收藏
模型参数

模型ID:10346984

模型大小:92.72KB

软件版本: step

模型格式:step

是否可编辑:可修改,不包括参数

上传时间:2025-12-19

图纸介绍:

下载模型
沽秋水
作品: 0
粉丝: 0
文件列表
1. PHL090-L1 19-70-90-M6.STEP
625 KB
【斜齿PHL090-L1 19-70-90-M6.STEP】相关作品
滚动更载更多~
提示
×

下载该图档需要消耗10金币!

确认下载
加载中