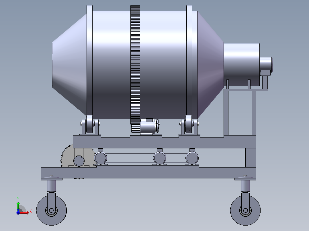
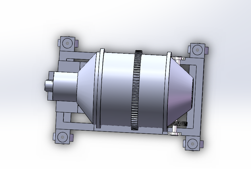
滚筒干燥机-三维AutoCAD,step,SolidWorks 3D模型

3D模型名称为:滚筒干燥机-三维,属于机械设备,非标机械分类,软件为AutoCAD,step,SolidWorks, 三维模型格式为step,sldprt,sldasm,dwg,可在线预览,可编辑,可供设计参考

加入收藏
模型参数

模型ID:10346574

模型大小:10.41M

软件版本: AutoCAD 2013,step,SolidWorks

模型格式:step,sldprt,sldasm,dwg

是否可编辑:可修改,包括参数

上传时间:2025-12-19

图纸介绍:

下载模型
百年孤寂
作品: 0
粉丝: 0
文件列表
1. 3D.STEP
7.38 MB
2. dianji.SLDPRT
193 KB
3. 万向轮上盖.SLDPRT
125 KB
4. 万向轮套筒.SLDPRT
159 KB
5. 三维零件.png
129 KB
6. 二维图.png
16.1 KB
7. 二维装配图.png
26.8 KB
8. 侧视图.png
141 KB
9. 俯视图.png
153 KB
10. 减速器.SLDPRT
284 KB
11. 前脚轮小挡圈.SLDPRT
159 KB
12. 前脚轮支架.SLDPRT
181 KB
13. 吊筒.SLDPRT
129 KB
14. 大齿轮.SLDPRT
552 KB
15. 导向轮.SLDPRT
274 KB
16. 导向轮支架.SLDPRT
223 KB
17. 小轴.SLDPRT
152 KB
18. 小齿轮.SLDPRT
363 KB
19. 小齿轮1.SLDPRT
267 KB
20. 左视图.png
117 KB
21. 带2.SLDPRT
110 KB
22. 带轮.SLDPRT
192 KB
23. 底支架.SLDPRT
206 KB
24. 总装配图.SLDASM
2.11 MB
25. 拱门传动件.SLDPRT
160 KB
26. 推力球轴承51107.SLDPRT
397 KB
27. 支架.SLDPRT
707 KB
28. 正视图.png
108 KB
29. 深沟球轴承6007.SLDPRT
677 KB
30. 深沟球轴承6408.SLDPRT
573 KB
31. 滚筒.SLDPRT
462 KB
32. 滚筒干燥机.dwg
387 KB
33. 皮带.SLDPRT
112 KB
34. 细节.png
263 KB
35. 细节II.png
224 KB
36. 脚轮.SLDPRT
133 KB
37. 脚轮中间挡圈.SLDPRT
137 KB
38. 脚轮左右挡圈.SLDPRT
115 KB
39. 脚轮轴.SLDPRT
163 KB
40. 装配体2.SLDASM
1.35 MB
41. 轴承座1.SLDPRT
195 KB
42. 轴承端盖.SLDPRT
170 KB
43. 销轴1.SLDPRT
166 KB
44. 风扇电机.SLDPRT
284 KB
45. 风扇筒.SLDPRT
399 KB
【滚筒干燥机-三维】相关作品
滚动更载更多~
提示
×

下载该图档需要消耗50金币!

确认下载
加载中