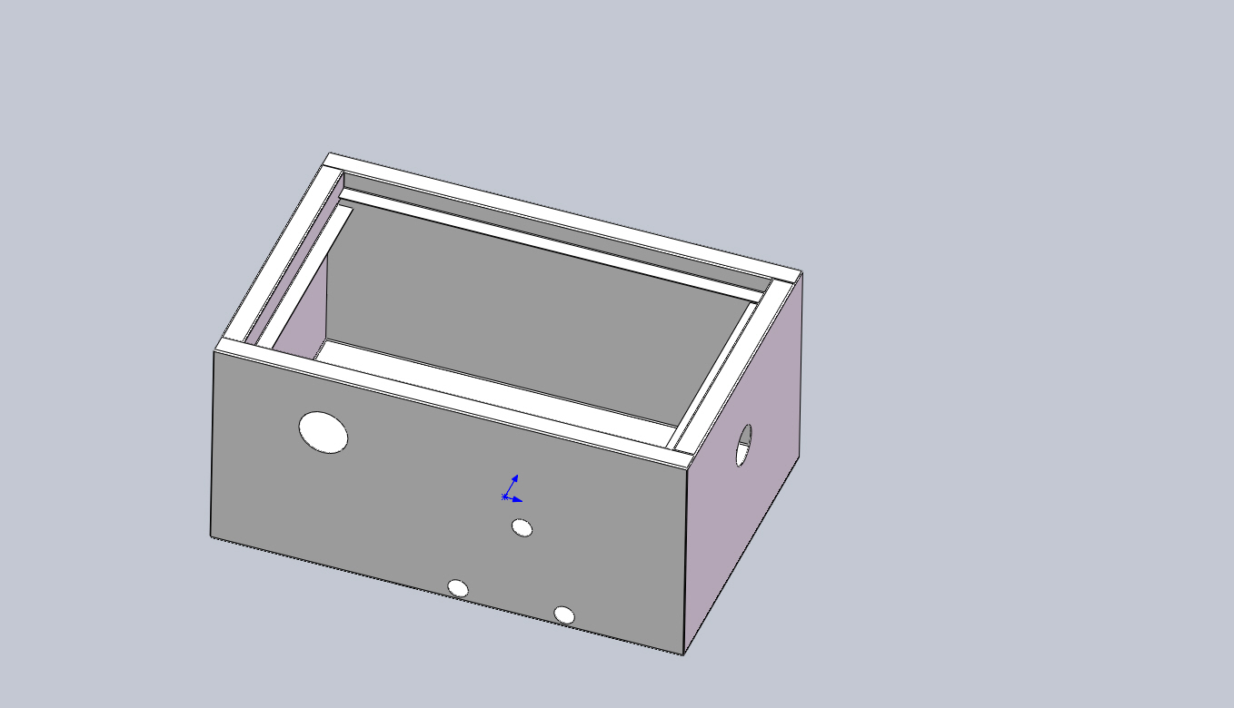
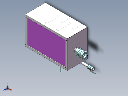
厨余垃圾油水分离器SolidWorks,AutoCAD 3D模型

3D模型名称为:厨余垃圾油水分离器,属于机械设备,环保设备分类,软件为SolidWorks,AutoCAD, 三维模型格式为sldprt,dwg,sldasm,可在线预览,可编辑,可供设计参考

加入收藏
模型参数

模型ID:10340698

模型大小:5.79M

软件版本: SolidWorks,AutoCAD 2016

模型格式:sldprt,dwg,sldasm

是否可编辑:可修改,包括参数

上传时间:2025-12-14

图纸介绍:

下载模型
折新茶
作品: 0
粉丝: 0
文件列表
1. 90°螺纹弯头2000LBSCH80,25mm.SLDPRT
239 KB
2. Q11-整体式25.SLDPRT
241 KB
3. Q11-整体式50.SLDPRT
264 KB
4. SFC150-03.01箱体.DWG
302 KB
5. SFC150-03.01箱体.JPG
109 KB
6. SFC150-03.01箱体.SLDDRW
119 KB
7. SFC150-03.01箱体.SLDPRT
311 KB
8. SFC150-03.02长隔板.DWG
276 KB
9. SFC150-03.02长隔板.SLDDRW
87.4 KB
10. SFC150-03.02长隔板.SLDPRT
153 KB
11. SFC150-03.03短隔板.DWG
278 KB
12. SFC150-03.03短隔板.SLDDRW
93.9 KB
13. SFC150-03.03短隔板.SLDPRT
165 KB
14. SFC150-03.04侧隔板.DWG
277 KB
15. SFC150-03.04侧隔板.SLDDRW
89.6 KB
16. SFC150-03.04侧隔板.SLDPRT
175 KB
17. SFC150-03.05盖板.DWG
286 KB
18. SFC150-03.05盖板.SLDDRW
93.7 KB
19. SFC150-03.05盖板.SLDPRT
320 KB
20. SFC150-03.06孔板.DWG
310 KB
21. SFC150-03.06孔板.JPG
110 KB
22. SFC150-03.06孔板.SLDDRW
147 KB
23. SFC150-03.06孔板.SLDPRT
1.03 MB
24. SFC150-03.07螺纹丝头.SLDPRT
198 KB
25. SFC150-03.08螺纹长丝头.SLDPRT
112 KB
26. SFC150-03.09螺纹长丝头2.SLDPRT
142 KB
27. SFC150-03.10螺纹丝头.SLDPRT
169 KB
28. SFC150-03.11螺纹丝头3.SLDPRT
159 KB
29. SFC150-03油水分离器.DWG
442 KB
30. SFC150-03油水分离器.JPG
119 KB
31. SFC150-03油水分离器.SLDASM
460 KB
32. SFC150-03油水分离器.SLDDRW
385 KB
33. 螺纹三通2000LBSCH80,25mm.JPG
101 KB
34. 螺纹三通2000LBSCH80,25mm.SLDPRT
235 KB
【厨余垃圾油水分离器】相关作品
滚动更载更多~
提示
×

下载该图档需要消耗20金币!

确认下载
加载中