J1666-小型焊接机器人结构设计stp,AutoCAD,SolidWorks 3D模型
3D模型名称为:J1666-小型焊接机器人结构设计,属于机械设备,智能装置分类,软件为stp,AutoCAD,SolidWorks, 三维模型格式为sldprt,sldasm,dwg,可在线预览,可编辑,可供设计参考
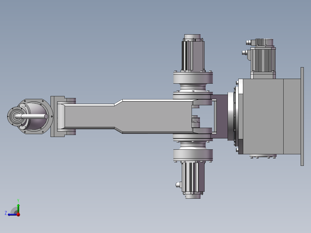
平面图
3D视图
加入收藏
模型参数
模型ID:10340685
模型大小:26.63M
软件版本: stp,AutoCAD 2021,SolidWorks
模型格式:sldprt,sldasm,dwg
是否可编辑:可修改,包括参数
上传时间:2025-12-14
图纸介绍:
揽飞絮
+
关注
作品: 0
粉丝: 0
文件列表
1. 160x192x12.SLDPRT
19.4 KB
2. 20x12x70.SLDPRT
19.7 KB
3. 21-0AF21-0AA0.SLDPRT
153 KB
4. 240.SLDPRT
20.8 KB
5. 51315.SLDPRT
149 KB
6. 6005.SLDPRT
161 KB
7. 6015.SLDPRT
242 KB
8. 6015e.SLDPRT
160 KB
9. 6032.SLDPRT
30.8 KB
10. 61918.SLDPRT
19.7 KB
11. 6212.SLDPRT
196 KB
12. 6306.SLDPRT
159 KB
13. 7010.SLDPRT
185 KB
14. HJR-00-00.SLDASM
17.1 MB
15. HJR-00-00.stp
18.3 MB
16. HJR-00-00.stp
18.3 MB
17. HJR-01.SLDPRT
50.7 KB
18. HJR-02-00..SLDASM
51.2 KB
19. HJR-02-00底座部件.dwg
492 KB
20. HJR-02-01.SLDPRT
27.9 KB
21. HJR-02-02.SLDPRT
31.2 KB
22. HJR-02-02涡轮轴.dwg
128 KB
23. HJR-02-03.SLDPRT
26.5 KB
24. HJR-02-04.SLDPRT
25 KB
25. HJR-02-05.SLDPRT
63.6 KB
26. HJR-02-06.SLDPRT
22.1 KB
27. HJR-02-07.SLDPRT
20.7 KB
28. HJR-02-07传动轴.dwg
125 KB
29. HJR-02-08.SLDPRT
24.6 KB
30. HJR-02-09.SLDPRT
21.1 KB
31. HJR-02-10.SLDPRT
362 KB
32. HJR-02-11.SLDPRT
20.4 KB
33. HJR-02-12.SLDPRT
18.6 KB
34. HJR-02-13.SLDPRT
22.3 KB
35. HJR-02-14.SLDPRT
19.8 KB
36. HJR-02-15.SLDPRT
22.2 KB
37. HJR-03.SLDPRT
23 KB
38. HJR-04..SLDPRT
50.2 KB
39. HJR-05..SLDPRT
36.3 KB
40. HJR-06..SLDPRT
34.8 KB
41. HJR-07-00.SLDASM
39.3 KB
42. HJR-07-03.SLDPRT
125 KB
43. HJR-07-05齿轮.dwg
122 KB
44. HJR-07-06.SLDPRT
35.4 KB
45. HJR-07-07.SLDPRT
18.6 KB
46. HJR-07-08.SLDPRT
25.7 KB
47. HJR-07-09.SLDPRT
21.7 KB
48. HJR-07-12.SLDPRT
19 KB
49. HJR-07-13.SLDPRT
21.9 KB
50. HJR-07-14.SLDPRT
23.2 KB
51. HJR-08.SLDPRT
23.5 KB
52. HJR-08小臂.dwg
128 KB
53. HJR-09-00.SLDASM
38.6 KB
54. HJR-09-02.SLDPRT
21 KB
55. HJR-09-03.SLDPRT
20.9 KB
56. HJR-09-04.SLDPRT
35.2 KB
57. HJR-09-06.SLDPRT
20 KB
58. HJR-09-07.SLDPRT
19.8 KB
59. HJR-09-08.SLDPRT
19.6 KB
60. HJR-09-10.SLDPRT
17.8 KB
61. HJR-09-11.SLDPRT
22.1 KB
62. HJR-09-12.SLDPRT
21.6 KB
63. HJR-09-17.SLDPRT
43.9 KB
64. HJR-09-18.SLDPRT
24.2 KB
65. HJR-10.SLDPRT
20.3 KB
66. M10-1.SLDASM
35.6 KB
67. M10X50.SLDPRT
23.9 KB
68. M12-1.SLDASM
34.8 KB
69. M12X45.SLDPRT
24 KB
70. M14-1.SLDASM
34.4 KB
71. M14X40.SLDPRT
23.8 KB
72. M6-1.SLDASM
35.5 KB
73. M6-2.SLDASM
34.9 KB
74. M6-3.SLDASM
35.5 KB
75. M6X40.SLDPRT
24.4 KB
76. M70.SLDPRT
18.6 KB
77. M8-1.SLDASM
35.5 KB
78. M8-2.SLDASM
34.9 KB
79. M8-3.SLDASM
34.2 KB
80. M8-4.SLDASM
34.7 KB
81. M8X25.SLDPRT
24.1 KB
82. NKIB5910.SLDPRT
368 KB
83. NKIB5914.SLDPRT
366 KB
84. SGMGH-13A.SLDPRT
157 KB
85. SGMSV-25A3A21.SLDASM
35.5 KB
86. SGMSV_X2_578B_X0_-_X2_4E0D5E264FDD6301523652A85668_X0_-1_X2_FF5E_X0_5KW-_X2_7535673A_X0__25.step.SLDPRT
201 KB
87. SGMSV_X2_578B_X0_-_X2_4E0D5E264FDD6301523652A85668_X0_-1_X2_FF5E_X0_5KW-_X2_8F74_X0__25_2.step.SLDPRT
19 KB
88. SR40-25-F30-S45-M3-d8.SLDPRT
51.6 KB
89. TVM-611.SLDPRT
29.5 KB
90. YF.SLDPRT
19.2 KB
91. ZT50x55.5x10.5.SLDPRT
17.8 KB
92. 小型机器人结构设计.doc
536 KB
93. 小型焊接机器人总装图.dwg
612 KB
举报/反馈
免责申明:
本网站模型由用户自行上传,如权利人发现存在误传其作品情形,请及时与本站联系。
【J1666-小型焊接机器人结构设计】相关作品
滚动更载更多~
模型报错
模型报错类型:
分类错误
版本错误
雷同或版权问题,重复ID
图片与模型不一致
文件不完整
解压文件打不开或有问题
模型报错描述:
联系方式
提交报错
提示
×
下载该图档需要消耗100金币!
确认下载
我和会话