学校监控数据采集系统的设计与实现【含图和文档】AutoCAD图档

图档名称为:学校监控数据采集系统的设计与实现【含图和文档】,属于建筑设施,公用设施分类,软件为AutoCAD, 图纸格式为dwg,可在线预览,可编辑,可供设计参考

加入收藏
模型参数

模型ID:10339223

模型大小:1.11M

软件版本: AutoCAD

模型格式:dwg

是否可编辑:可修改,包括参数

上传时间:2025-12-12

图纸介绍:

下载模型
一叶知秋
作品: 0
粉丝: 0
文件列表
1. QQ图片20160111123930.png
16.6 KB
2. QQ截图20160111153146.bak
108 KB
3. QQ截图20160111153146.dwg
108 KB
4. QQ截图20160111153146.dxf
619 KB
5. QQ截图20160111160031.png
53 KB
6. 学校监控布线图.bak
135 KB
7. 学校监控布线图.dwg
135 KB
8. 学校监控布线图.dwg
135 KB
9. 学校监控拓扑图.bak
158 KB
10. 学校监控拓扑图.dwg
158 KB
11. 学校监控拓扑图.dwg
158 KB
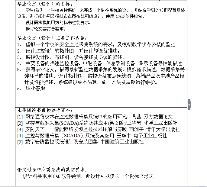
12. 学校监控数据采集系统的设计与实现.doc
194 KB
13. 学校监控数据采集系统的设计与实现.doc
194 KB
14. 数据采集和监控(SCADA)系统.doc
39 KB
15. 新建 Microsoft Word 文档.doc
45.5 KB
16. 来了.png
7.49 KB
17. 自来水实时数据采集与监控系统设计11693.png
8.36 KB
18. 自来水实时数据采集与监控系统设计9838.png
81.6 KB
19. 自来水实时数据采集与监控系统设计9883.png
9.6 KB
【学校监控数据采集系统的设计与实现【含图和文档】】相关作品
滚动更载更多~
提示
×

下载该图档需要消耗10金币!

确认下载
加载中