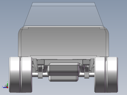
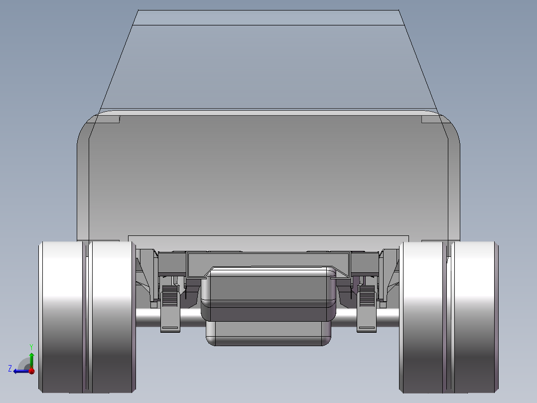
房车底盘模型SolidWorks,igs 3D模型

3D模型名称为:房车底盘模型,属于机械设备,非标机械分类,软件为SolidWorks,igs, 三维模型格式为sldprt,sldasm,igs,可在线预览,可编辑,可供设计参考

加入收藏
模型参数

模型ID:10329213

模型大小:2.34M

软件版本: SolidWorks,igs

模型格式:sldprt,sldasm,igs

是否可编辑:可修改,包括参数

上传时间:2025-12-02

图纸介绍:

下载模型
拂晓星
作品: 0
粉丝: 0
文件列表
1. AO.sldprt
105 KB
2. OI.sldprt
232 KB
3. O_-1.sldasm
90 KB
4. O_-2.sldasm
90 KB
5. O_-3.sldasm
90 KB
6. O_.sldasm
90 KB
7. O__-1.sldprt
104 KB
8. O__-2.sldprt
104 KB
9. O__-3.sldprt
104 KB
10. O__.sldprt
104 KB
11. __-1.sldasm
89 KB
12. __-1.sldprt
143 KB
13. __.sldasm
89 KB
14. __.sldprt
574 KB
15. __E-1.sldprt
115 KB
16. __E.sldprt
210 KB
17. ___.sldprt
138 KB
18. ___O.sldprt
109 KB
19. fangchedipan.igs
4.87 MB
20. fangchedipan.rpt
3.02 KB
21. 房车底盘.SLDASM
799 KB
【房车底盘模型】相关作品
提示
×

下载该图档需要消耗10金币!

确认下载
加载中