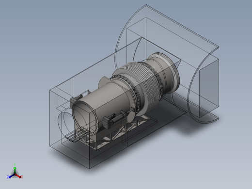
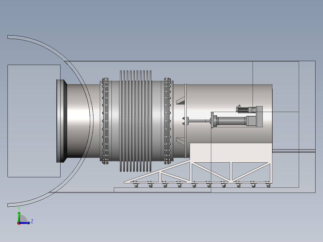
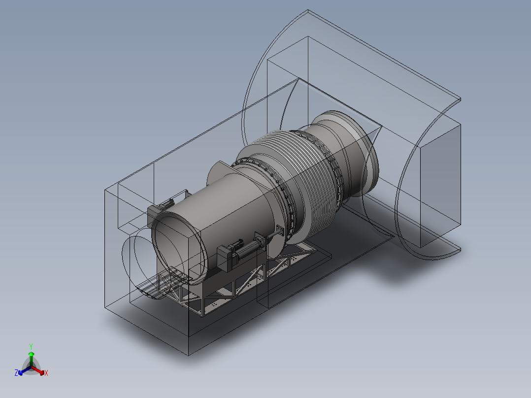
接驳装置模型SolidWorks 3D模型

3D模型名称为:接驳装置模型,属于机械设备,非标机械分类,软件为SolidWorks, 三维模型格式为sldprt,sldasm,可在线预览,可编辑,可供设计参考

加入收藏
模型参数

模型ID:10326649

模型大小:9.04M

软件版本: SolidWorks

模型格式:sldprt,sldasm

是否可编辑:可修改,包括参数

上传时间:2025-11-30

图纸介绍:

下载模型
竹杖芒鞋
作品: 0
粉丝: 0
文件列表
1. JXhex bolts split pin hole-fine pitch-ab gb.sldprt
513 KB
2. JXhex bolts with split pin hole-grade ab gb.sldprt
277 KB
3. JXhex nuts 1-fine pitch-grades ab gb.sldprt
343 KB
4. JXhexagon screws with waisted shank gb.sldprt
197 KB
5. JXplain washers--product grade c gb.sldprt
244 KB
6. JX中重型刹车脚轮.SLDPRT
311 KB
7. JX伸缩通道.SLDPRT
416 KB
8. JX充气密封圈大.SLDPRT
84.2 KB
9. JX密封圈小.SLDPRT
84.7 KB
10. JX密封垫圈(法兰).SLDPRT
58.2 KB
11. JX密封舱门.SLDASM
1.65 MB
12. JX对接门框.SLDPRT
92.2 KB
13. JX底盘.SLDPRT
325 KB
14. JX折返式35T-S600电动缸.sldprt
673 KB
15. JX接驳装置.SLDASM
2.76 MB
16. JX接驳装置外壳.SLDPRT
279 KB
17. JX支撑底盘+承重轮.SLDASM
538 KB
18. JX波纹管压缩内径2400 厚度20 外径3000 a=50.SLDPRT
319 KB
19. JX电动缸前端法兰1.SLDPRT
104 KB
20. JX电动缸前端法兰2.SLDPRT
109 KB
21. JX真空列车.SLDPRT
121 KB
22. JX真空法兰盘.SLDPRT
168 KB
23. JX管道+过渡管道.SLDPRT
113 KB
【接驳装置模型】相关作品
提示
×

下载该图档需要消耗30金币!

确认下载
加载中