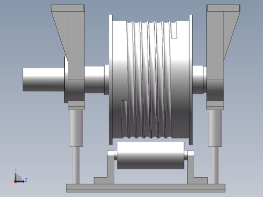
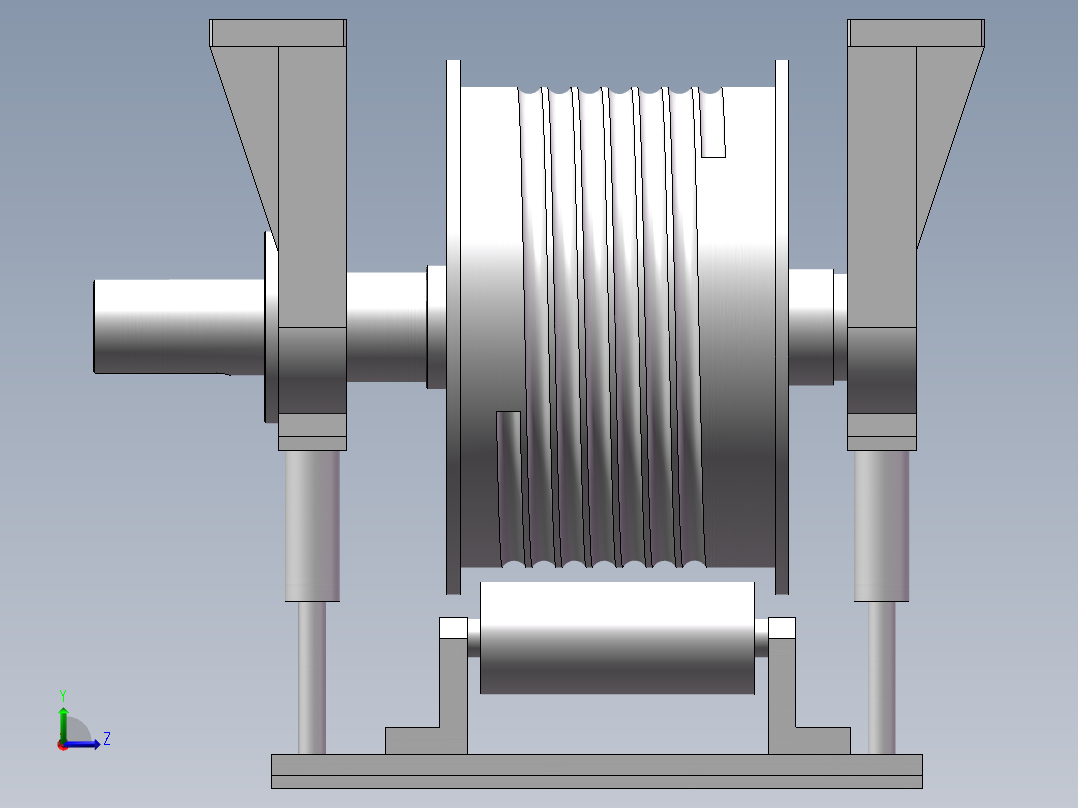
钢丝绳卷筒440693===20SolidWorks 3D模型

3D模型名称为:钢丝绳卷筒440693===20,属于机械设备,非标机械分类,软件为SolidWorks, 三维模型格式为sldasm,sldprt,可在线预览,可编辑,可供设计参考

加入收藏
模型参数

模型ID:10323357

模型大小:9.13M

软件版本: SolidWorks

模型格式:sldasm,sldprt

是否可编辑:可修改,包括参数

上传时间:2025-11-27

图纸介绍:

下载模型
折新柳
作品: 0
粉丝: 0
文件列表
1. PLR-02-04 卷筒总成.SLDASM
4.67 MB
2. PLR-02-04-01 卷筒外壁.SLDPRT
823 KB
3. PLR-02-04-02 卷筒联轴器.SLDPRT
409 KB
4. PLR-02-04-03 卷筒轴承6316.SLDPRT
2.17 MB
5. PLR-02-04-04 卷筒心轴(接减速机).SLDPRT
370 KB
6. PLR-02-04-05 轴承7014 AC.SLDPRT
1.25 MB
7. PLR-02-04-06 卷筒轴承座.SLDPRT
551 KB
8. PLR-02-04-08 轴承压盖.SLDPRT
288 KB
9. PLR-02-04-09 卷筒轴承座Ⅱ.SLDPRT
567 KB
10. PLR-02-04-10 心轴轴套.SLDPRT
224 KB
11. PLR-02-04-11 轴承压盖Ⅱ.SLDPRT
280 KB
12. PLR-02-04-12 压绳器安装座.SLDPRT
291 KB
13. PLR-02-04-13 压绳器导向轴.SLDPRT
226 KB
14. PLR-02-04-14 压绳器横杆.SLDPRT
331 KB
15. PLR-02-04-15 压绳辊.SLDPRT
231 KB
16. PLR-02-04-16 压绳辊安装座.SLDPRT
314 KB
17. PLR-02-04-17 轴承导向杆.SLDPRT
251 KB
【钢丝绳卷筒440693===20】相关作品
提示
×

下载该图档需要消耗30金币!

确认下载
加载中