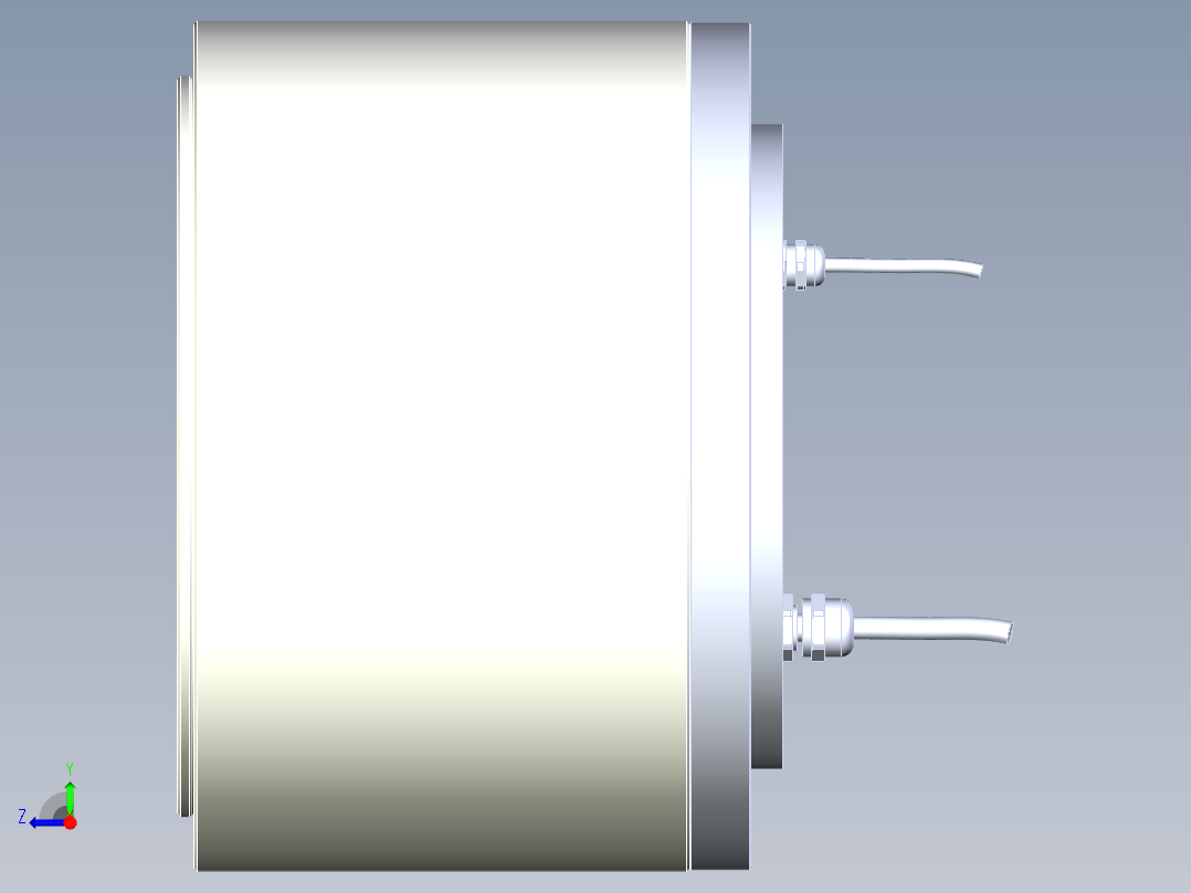
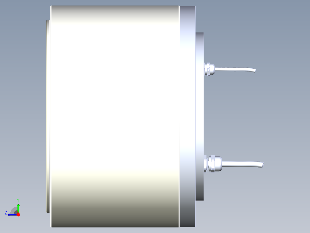
264-300直驱电机parasolid 3D模型

机械图纸名称为:264-300直驱电机,属于设备部件,电机减速机分类,软件为parasolid, 三维模型格式为x_t,可在线预览,可编辑,可供设计参考

加入收藏
模型参数

模型ID:10322828

模型大小:161.06KB

软件版本: parasolid

模型格式:x_t

是否可编辑:可修改,包括参数

上传时间:2025-11-26

图纸介绍:

下载模型
作品: 280
粉丝: 0
文件列表
1. DMFE264-300RE42.x_t
531 KB
下载提示
×

下载该图档需要消耗10金币!

确认下载
-- 热门充值套餐 · 限时优惠 --
加载中