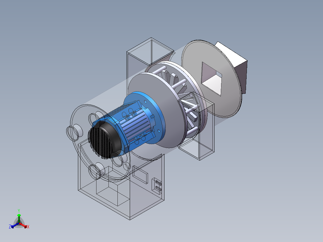
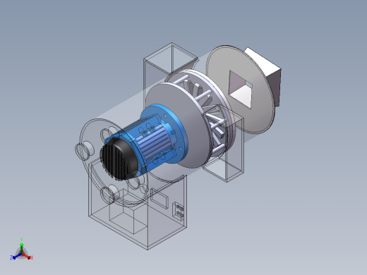
板栗脱皮机SolidWorks 3D模型

3D模型名称为:板栗脱皮机,属于机械设备,非标机械分类,软件为SolidWorks, 三维模型格式为sldprt,sldasm,可在线预览,可编辑,可供设计参考

加入收藏
模型参数

模型ID:10321486

模型大小:10.01M

软件版本: SolidWorks

模型格式:sldprt,sldasm

是否可编辑:可修改,包括参数

上传时间:2025-11-25

图纸介绍:

下载模型
揽月归
作品: 0
粉丝: 0
文件列表
1. 1.SLDPRT
2.19 MB
2. 2.SLDPRT
3.59 MB
3. IM B5 H80-180永磁同步电机[TYTB-801-2-B5].sldasm
491 KB
4. IM B5 H80-180永磁同步电机[TYTB-801-2-B5]_1.SLDPRT
2.82 MB
5. 出料挡板.SLDPRT
133 KB
6. 压柱连接器.SLDPRT
90.6 KB
7. 套.SLDPRT
307 KB
8. 联轴器.SLDPRT
127 KB
9. 装配体1.SLDASM
840 KB
10. 转盘割刀.SLDPRT
539 KB
11. 零件1.SLDPRT
182 KB
12. 顶盖.SLDPRT
96.6 KB
【板栗脱皮机】相关作品
提示
×

下载该图档需要消耗30金币!

确认下载
加载中