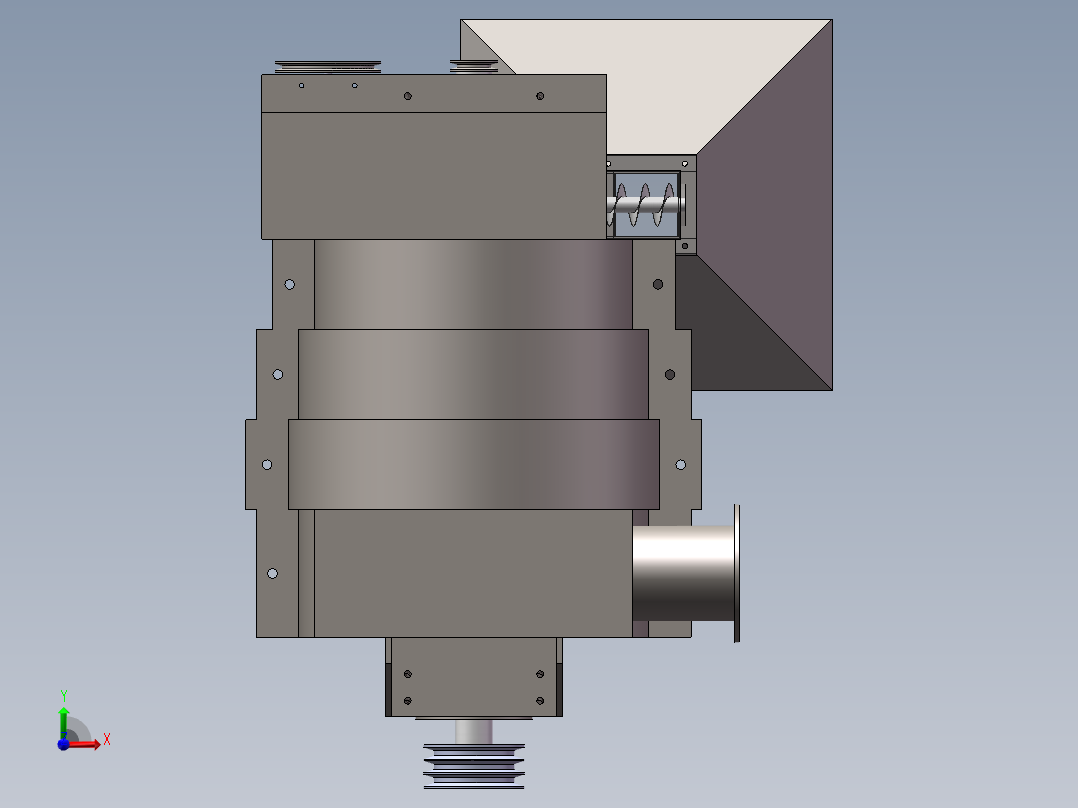
自动喷煤机SolidWorks 3D模型

3D模型名称为:自动喷煤机,属于机械设备,非标机械分类,软件为SolidWorks, 三维模型格式为sldprt,sldasm,可在线预览,可编辑,可供设计参考

加入收藏
模型参数

模型ID:10320683

模型大小:8M

软件版本: SolidWorks

模型格式:sldprt,sldasm

是否可编辑:可修改,包括参数

上传时间:2025-11-24

图纸介绍:

下载模型
绯樱
作品: 0
粉丝: 0
文件列表
1. GB/T276-94深沟球轴承6414-ZN.SLDPRT
526 KB
2. GB/T7810-1995带方形座轴承UCFU205.SLDPRT
247 KB
3. WDWD-43-1.5.SLDPRT
735 KB
4. 上盖配体1.SLDASM
181 KB
5. 上轴盒.SLDPRT
107 KB
6. 中煤盘.SLDASM
139 KB
7. 中煤盘.SLDPRT
177 KB
8. 主动链轮1.SLDPRT
374 KB
9. 主轴1.SLDPRT
97.3 KB
10. 减速机小带轮.SLDPRT
81.8 KB
11. 叶轮.SLDPRT
96.6 KB
12. 喂料盒.SLDPRT
152 KB
13. 外壳上.SLDPRT
149 KB
14. 外壳下.SLDPRT
333 KB
15. 大煤盘.SLDPRT
186 KB
16. 大煤盘小配.SLDASM
155 KB
17. 小带轮.SLDPRT
160 KB
18. 小煤盘.SLDASM
126 KB
19. 小煤盘.SLDPRT
162 KB
20. 小轴.SLDPRT
273 KB
21. 打煤块.SLDPRT
77.6 KB
22. 插板.SLDPRT
60.1 KB
23. 自动喷煤机.SLDASM
1.62 MB
24. 被动链轮.SLDPRT
420 KB
25. 轴盒.SLDPRT
145 KB
26. 轴盒组合.SLDASM
275 KB
27. 轴装配.SLDASM
857 KB
28. 进料口.SLDPRT
102 KB
29. 进料小带轮.SLDPRT
98.1 KB
30. 透盖.SLDPRT
96.7 KB
【自动喷煤机】相关作品
提示
×

下载该图档需要消耗20金币!

确认下载
加载中