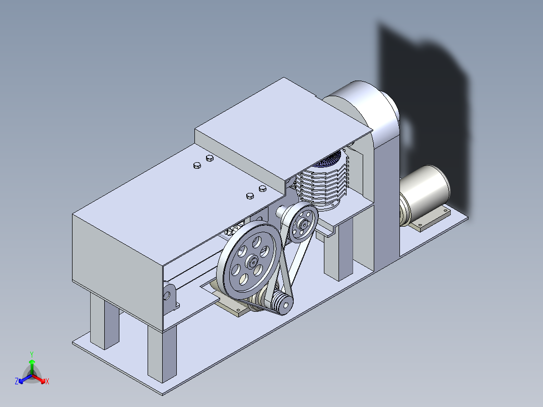
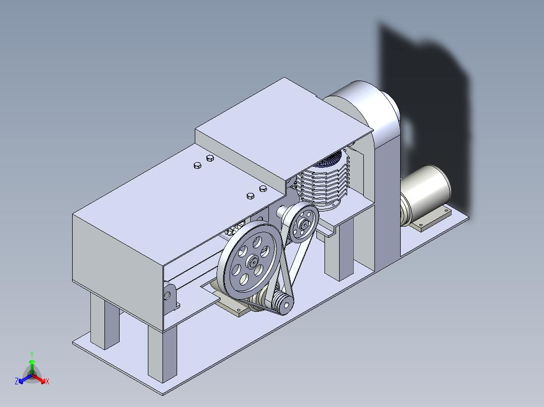
玉米秸秆粉碎机设计含三维二维说明书AutoCAD,parasolid图档

图档名称为:玉米秸秆粉碎机设计含三维二维说明书,属于机械设备,非标机械分类,软件为AutoCAD,parasolid, 图纸格式为dwg,x_t,pdf,可在线预览,可编辑,可供设计参考

加入收藏
模型参数

模型ID:10318860

模型大小:8.48M

软件版本: AutoCAD 2007,parasolid

模型格式:dwg,x_t,pdf

是否可编辑:可修改,包括参数

上传时间:2025-11-23

图纸介绍:

下载模型
踏青石
作品: 0
粉丝: 0
文件列表
1. 14机架A1.dwg
81.9 KB
2. 15轴承盖1A3.dwg
55.7 KB
3. 16轴承座1A1.dwg
100 KB
4. 18输送辊轴A2.dwg
71.9 KB
5. 19大齿轮A1.dwg
75.5 KB
6. 1滚刀轴带轮A2.dwg
85.1 KB
7. 20喂入辊轴A2.dwg
75.2 KB
8. 23小齿轮A3.dwg
58.4 KB
9. 24棘齿刀轴A2.dwg
105 KB
10. 2轴承盖A3.dwg
107 KB
11. 31大带轮A1.dwg
81.6 KB
12. 3轴承座A3.dwg
59.4 KB
13. 5滚刀轴A2.dwg
75.7 KB
14. 7小锥齿轮A3.dwg
63.9 KB
15. 8大锥齿轮A3.dwg
67.1 KB
16. 9棘齿刀片A3.dwg
63.2 KB
17. 总装.x_t
2.78 MB
18. 摘要及目录.doc
69 KB
19. 玉米秸秆粉碎机设计.doc
1.51 MB
20. 玉米秸秆粉碎机设计.pdf
6.24 MB
21. 秸秆粉碎机总装图A0.dwg
287 KB
22. 轴承座4A3.dwg
65.7 KB
23. 轴承座A1.dwg
73.9 KB
【玉米秸秆粉碎机设计含三维二维说明书】相关作品
滚动更载更多~
提示
×

下载该图档需要消耗30金币!

确认下载
加载中