星球大战共和国信用SolidWorks,step,stl 3D模型

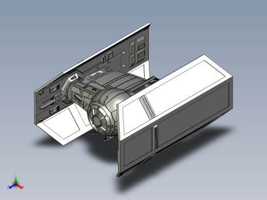
3D模型名称为:星球大战共和国信用,属于创意设计,未来科技分类,软件为SolidWorks,step,stl, 三维模型格式为sldprt,step,stl,可在线预览,可编辑,可供设计参考

加入收藏
模型参数

模型ID:10312654

模型大小:5.1M

软件版本: SolidWorks,step,stl

模型格式:sldprt,step,stl

是否可编辑:可修改,包括参数

上传时间:2025-11-16

图纸介绍:

下载模型
渡忘川
作品: 0
粉丝: 0
文件列表
1. RepublicWraidCredit.SLDPRT
4.11 MB
2. RepublicWraidCredit.STEP
6.67 MB
3. RepublicWraidCredit.stl
2.16 MB
【星球大战共和国信用】相关作品
滚动更载更多~
提示
×

下载该图档需要消耗10金币!

确认下载
加载中