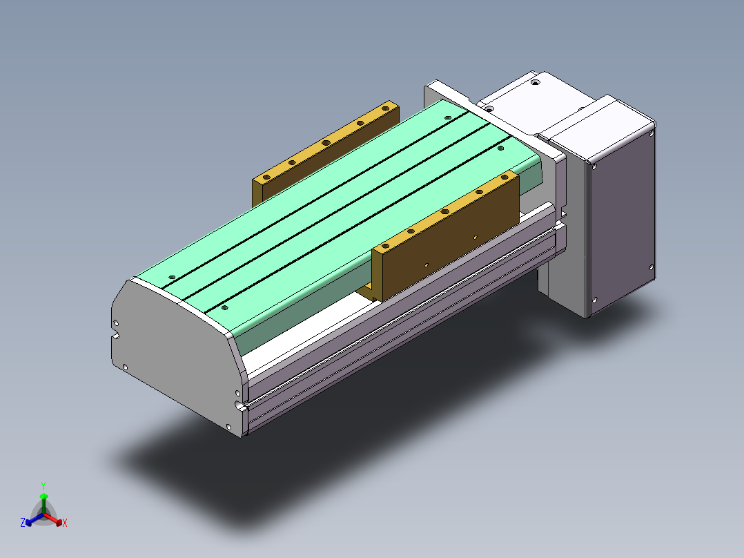
MTB同步带半封闭MTB14M-LD-200WSolidWorks 3D模型

3D模型名称为:MTB同步带半封闭MTB14M-LD-200W,属于机械设备,非标机械分类,软件为SolidWorks, 三维模型格式为sldasm,可在线预览,可编辑,可供设计参考

加入收藏
模型参数

模型ID:10301817

模型大小:2.37M

软件版本: SolidWorks

模型格式:sldasm

是否可编辑:可修改,包括参数

上传时间:2025-11-06

图纸介绍:

下载模型
听檐雨
作品: 0
粉丝: 0
文件列表
1. MTB14M-LD-200W.SLDASM
2.34 MB
【MTB同步带半封闭MTB14M-LD-200W】相关作品
滚动更载更多~
提示
×

下载该图档需要消耗10金币!

确认下载
加载中