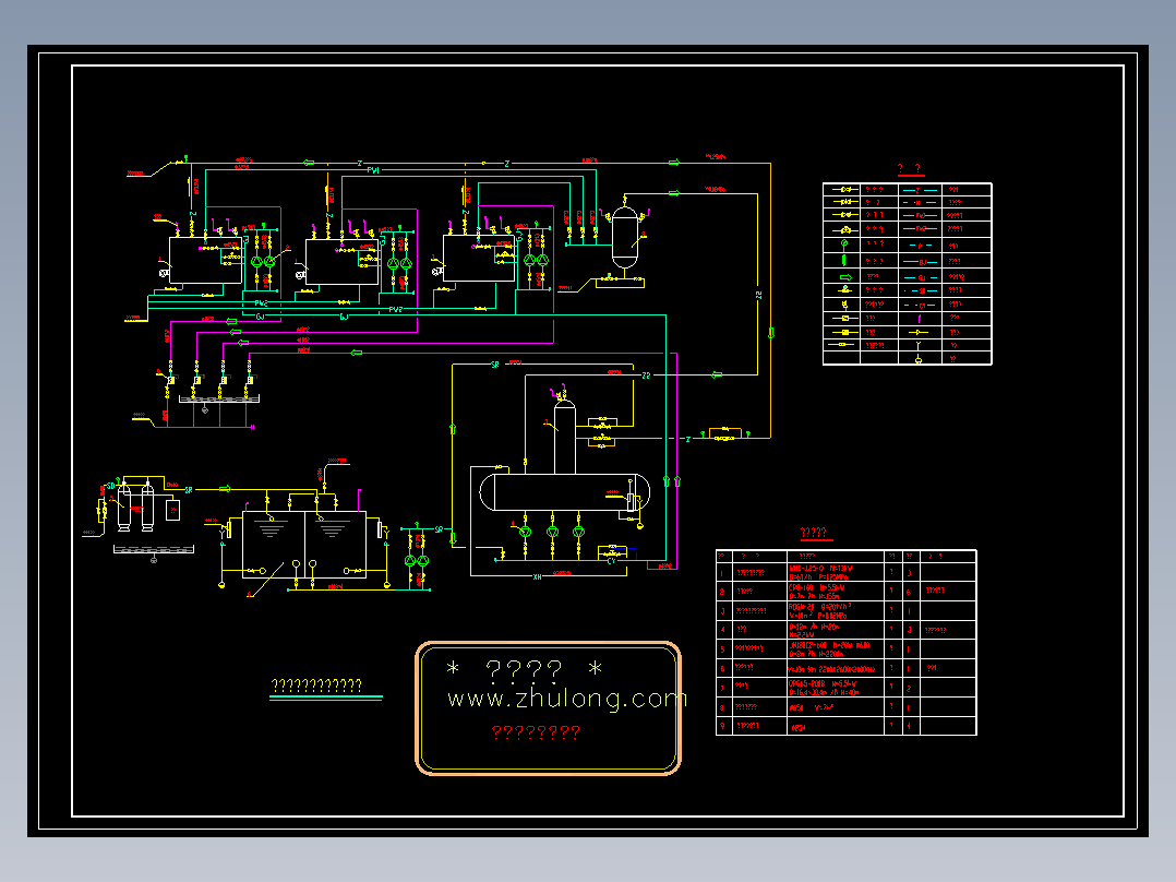
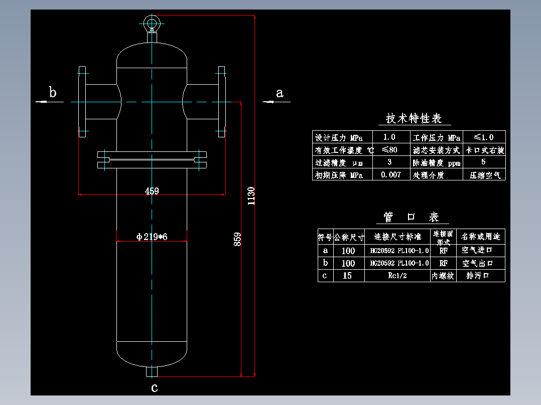
空压机风冷热力图纸AutoCAD图档

图档名称为:空压机风冷热力图纸,属于机械设备,通用设备分类,软件为AutoCAD, 图纸格式为dwg,可在线预览,可编辑,可供设计参考

加入收藏
模型参数

模型ID:10282208

模型大小:397.24KB

软件版本: AutoCAD 2007

模型格式:dwg

是否可编辑:可修改,包括参数

上传时间:2025-08-07

图纸介绍:

下载模型
揽风月
作品: 0
粉丝: 0
文件列表
1. 空压机(风冷)热力图纸.dwg
458 KB
【空压机风冷热力图纸】相关作品
滚动更载更多~
提示
×

下载该图档需要消耗10金币!

确认下载
加载中