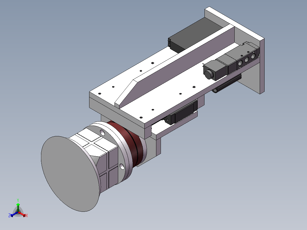
浮动打磨头SolidWorks,AutoCAD 3D模型

3D模型名称为:浮动打磨头,属于机械设备,非标机械分类,软件为SolidWorks,AutoCAD, 三维模型格式为sldprt,sldasm,dwg,可在线预览,可编辑,可供设计参考

加入收藏
模型参数

模型ID:10280923

模型大小:5.64M

软件版本: SolidWorks,AutoCAD 2018

模型格式:sldprt,sldasm,dwg

是否可编辑:可修改,包括参数

上传时间:2025-08-05

图纸介绍:

下载模型
云深
作品: 0
粉丝: 0
文件列表
1. 4V110-06-I - Valve Body.sldprt
60.5 KB
2. 4V11006BI.SLDASM
133 KB
3. 5“气动磨.sldasm
147 KB
4. ACQ 25_Nut.sldprt
28.8 KB
5. ACQ-25x30-B_30r.sldprt
22.2 KB
6. ACQ-25x3030_b.sldprt
63.8 KB
7. ACQ25x30B(0_).SLDASM
216 KB
8. Base.sldprt
22.5 KB
9. DynPick 6DOF v4.SLDASM
115 KB
10. EE-SX771 2M.SLDPRT
139 KB
11. F-M10X125F.SLDPRT
163 KB
12. IAS21-H24-L100.SLDASM
129 KB
13. IAS21-H24-L100_001.sldprt
35.7 KB
14. IAS21-H24-L100_002.sldprt
48.4 KB
15. ITV0000-S(0).sldprt
21.7 KB
16. ITV0050-3(0)_S_BODY.sldprt
41.6 KB
17. ITV0050-3CS(0).SLDASM
140 KB
18. Jack.sldprt
22.1 KB
19. P39800023_ITV0000.sldprt
29.5 KB
20. PC802.sldprt
68.7 KB
21. plate.sldprt
22.3 KB
22. 上安装板.DWG
290 KB
23. 上安装板.SLDDRW
106 KB
24. 上安装板.SLDPRT
111 KB
25. 压力传感器连接板.DWG
298 KB
26. 压力传感器连接板.SLDDRW
118 KB
27. 压力传感器连接板.SLDPRT
124 KB
28. 导轨底板.DWG
311 KB
29. 导轨底板.SLDDRW
131 KB
30. 导轨底板.SLDPRT
137 KB
31. 感应片.DWG
285 KB
32. 感应片.SLDDRW
96.7 KB
33. 感应片.SLDPRT
156 KB
34. 气动磨本体.sldprt
92.9 KB
35. 气缸连接块.DWG
288 KB
36. 气缸连接块.SLDDRW
103 KB
37. 气缸连接块.SLDPRT
119 KB
38. 浮动打磨头(2).DWG
451 KB
39. 浮动打磨头.SLDASM
735 KB
40. 浮动打磨头.SLDDRW
259 KB
41. 移动板.DWG
314 KB
42. 移动板.SLDDRW
131 KB
43. 移动板.SLDPRT
140 KB
44. 筋板.DWG
287 KB
45. 筋板.SLDDRW
99 KB
46. 筋板.SLDPRT
94.2 KB
47. 筋板2.DWG
287 KB
48. 筋板2.SLDDRW
102 KB
49. 筋板2.SLDPRT
101 KB
50. 连接板(2).DWG
291 KB
51. 连接板.SLDDRW
111 KB
52. 连接板.SLDPRT
104 KB
53. 连接板2.DWG
290 KB
54. 连接板2.SLDDRW
110 KB
55. 连接板2.SLDPRT
104 KB
56. 连接板3.DWG
293 KB
57. 连接板3.SLDDRW
116 KB
58. 连接板3.SLDPRT
113 KB
59. 限位块.DWG
282 KB
60. 限位块.SLDDRW
93.4 KB
61. 限位块.SLDPRT
85.3 KB
【浮动打磨头】相关作品
滚动更载更多~
提示
×

下载该图档需要消耗20金币!

确认下载
加载中