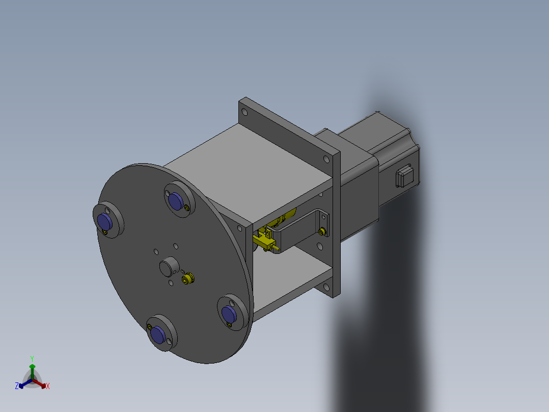
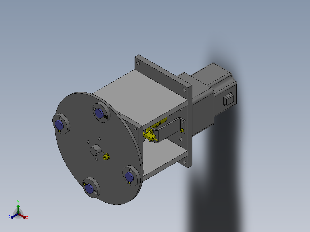
M42转台SolidWorks,step 3D模型

机械图纸名称为:M42转台,属于机械设备,非标机械分类,软件为SolidWorks,step, 三维模型格式为sldprt,sldasm,step,可在线预览,可编辑,可供设计参考

加入收藏
模型参数

模型ID:10271065

模型大小:2.16M

软件版本: SolidWorks,step

模型格式:sldprt,sldasm,step

是否可编辑:可修改,包括参数

上传时间:2025-07-23

图纸介绍:

下载模型
作品: 267
粉丝: 0
文件列表
1. 0121_001_FUNT20_Default.sldprt
59 KB
2. 0121_002_SCMW16_Default.sldasm
79 KB
3. 0121_003_B7004_Default.sldprt
55.5 KB
4. 0121_004_MS4-10_Default.sldprt
50 KB
5. 0121_005_MCGLC40-12-16_Default.sldasm
48 KB
6. 0121_006_FPMT44.SLDPRT_Default.sldprt
60.5 KB
7. 0121_007_SCBS3-8_Default.sldasm
48 KB
8. 0121_008_SCBS4-12_Default.sldasm
48 KB
9. 0121_009_SCBS6-20_Default.sldasm
48 KB
10. 0121_010_SCBS8-30_Default.sldasm
48 KB
11. 0121_101_AS98AAECC-T10_Default.sldprt
124 KB
12. 0121_201_Base_Default.sldprt
62 KB
13. 0121_202_Plate_Default.sldprt
63.5 KB
14. 0121_203_Plate_Default.sldprt
59 KB
15. 0121_204_Plate_Default.sldprt
64.5 KB
16. 0121_205_Base_Default.sldprt
51.5 KB
17. 0121_206_Shaft_Default.sldprt
58.5 KB
18. 0121_207_Holder_Default.sldprt
64 KB
19. 0121_208_Plate_Default.sldprt
51 KB
20. 0121_209_Blacket_Default.sldprt
59 KB
21. 0121_210_Plate_Default.sldprt
52.5 KB
22. 0121_301_SCB6-12_Default.sldprt
55 KB
23. 0121_302_SCB4-8_Default.sldprt
55.5 KB
24. 0121_303_SCB6-25_Default.sldprt
55.5 KB
25. 0121_304_SCB4-12_Default.sldprt
55.5 KB
26. 0121_305_SPWF4_Default.sldprt
50 KB
27. 0121_A_Work_Default.sldprt
48.5 KB
28. 0121_Z_MCGLC40-12-16-1_Default.sldprt
88.5 KB
29. 0121_Z_MCGLC40-12-16-2_Default.sldprt
55.5 KB
30. 0121_Z_SCBS3-8-1_Default.sldprt
56 KB
31. 0121_Z_SCBS3-8-2_Default.sldprt
51 KB
32. 0121_Z_SCBS3-8-3_Default.sldprt
50 KB
33. 0121_Z_SCBS4-12-1_Default.sldprt
56 KB
34. 0121_Z_SCBS4-12-2_Default.sldprt
51 KB
35. 0121_Z_SCBS4-12-3_Default.sldprt
50 KB
36. 0121_Z_SCBS6-20-1_Default.sldprt
55.5 KB
37. 0121_Z_SCBS6-20-2_Default.sldprt
51 KB
38. 0121_Z_SCBS6-20-3_Default.sldprt
50 KB
39. 0121_Z_SCBS8-30-1_Default.sldprt
55.5 KB
40. 0121_Z_SCBS8-30-2_Default.sldprt
51 KB
41. 0121_Z_SCBS8-30-3_Default.sldprt
50 KB
42. 0121_Z_SCMW16-1_Default.sldprt
57 KB
43. 0121_Z_SCMW16-2_Default.sldprt
55 KB
44. No000121_ASSY.STEP
2.97 MB
45. QQ截图20150330203750.png
45.3 KB
46. QQ截图20150330203805.png
82.6 KB
47. _0121_SA01_Default.sldasm
59 KB
48. _0121_SA02_Default.sldasm
51 KB
49. _0121_SA03_Default.sldasm
56.5 KB
50. _0121_SA04_Default.sldasm
56 KB
51. _0121_SA05_Default.sldasm
57.5 KB
52. _0121_SabAssy.sldasm
732 KB
53. 转台.png
124 KB
下载提示
×

下载该图档需要消耗10金币!

确认下载
-- 热门充值套餐 · 限时优惠 --
加载中