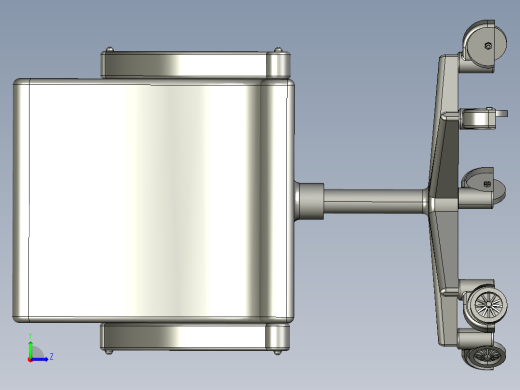
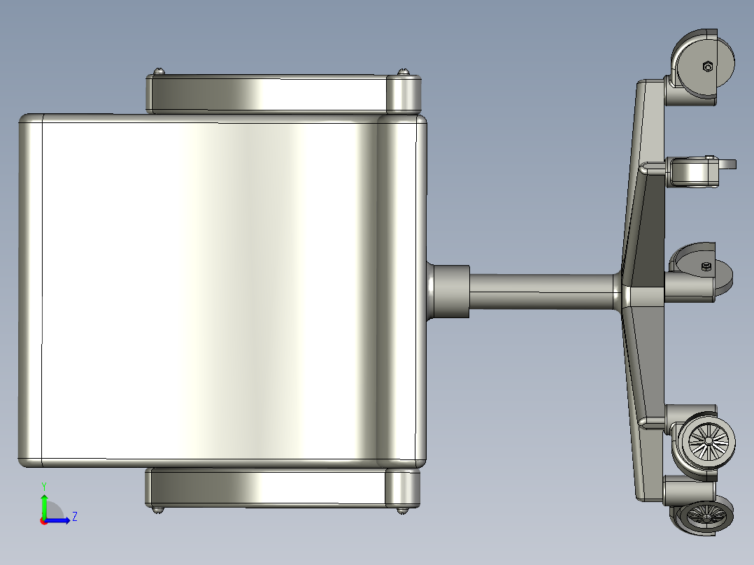
活动椅3D模型proe/creo 3D模型

3D模型名称为:活动椅3D模型,属于机械设备,非标机械分类,软件为proe/creo, 三维模型格式为prt,可在线预览,可编辑,可供设计参考

加入收藏
模型参数

模型ID:10270199

模型大小:2.08M

软件版本: proe/creo

模型格式:prt

是否可编辑:可修改,包括参数

上传时间:2025-07-20

图纸介绍:

下载模型
采绿
作品: 0
粉丝: 0
文件列表
1. asm0001.asm.4
98.6 KB
2. asm0001.jpg
29.6 KB
3. prt20151.prt.3
541 KB
4. prt20152.prt.2
490 KB
5. prt20153.prt.3
264 KB
6. prt20154.prt.6
381 KB
7. prt20155.prt.2
97.6 KB
8. prt20156.prt.1
98.6 KB
9. prt20157.prt.5
282 KB
10. prt20158.prt.1
117 KB
【活动椅3D模型】相关作品
滚动更载更多~
提示
×

下载该图档需要消耗10金币!

确认下载
加载中