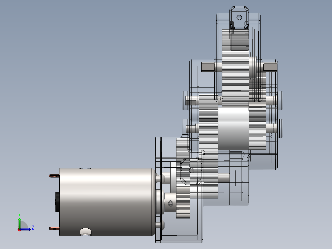
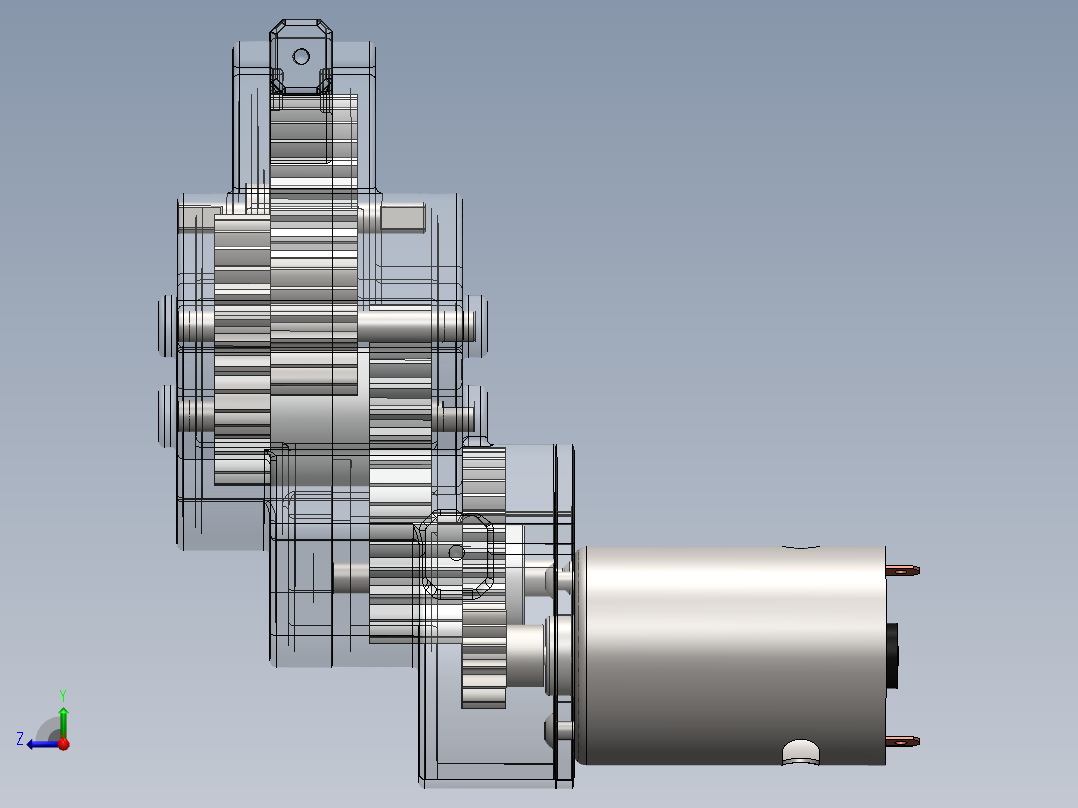
田宫TXT-01齿轮箱图纸SolidWorks 3D模型

3D模型名称为:田宫TXT-01齿轮箱图纸,属于设备部件,传动部件分类,软件为SolidWorks, 三维模型格式为sldprt,sldasm,可在线预览,可编辑,可供设计参考

加入收藏
模型参数

模型ID:10269995

模型大小:10.31M

软件版本: SolidWorks

模型格式:sldprt,sldasm

是否可编辑:可修改,包括参数

上传时间:2025-07-17

图纸介绍:

下载模型
归期
作品: 0
粉丝: 0
文件列表
1. 16T.SLDPRT
947 KB
2. 16TLong.SLDPRT
740 KB
3. 27TLong.SLDPRT
944 KB
4. 27TShort.SLDPRT
1.67 MB
5. 30T.SLDPRT
744 KB
6. 40T.SLDPRT
928 KB
7. Bearing 5x11x4.SLDPRT
729 KB
8. DriveShaft.sldprt
203 KB
9. GearBox Plate.SLDPRT
1.74 MB
10. GearBox20110922-28512-18kpeso.JPG
69 KB
11. GearBox220110922-27070-fghsnb.JPG
67.9 KB
12. GearShaftA.sldprt
81.4 KB
13. Gearbox.SLDASM
4.5 MB
14. Gearhub.sldprt
247 KB
15. GearshaftB.sldprt
89.2 KB
16. Pinion15T.SLDPRT
557 KB
17. RS540_Motor.SLDPRT
257 KB
18. SpacerGearbox.SLDPRT
70.6 KB
19. m3X12COUNTERSUNK.SLDPRT
571 KB
20. socket button head cap screw_am.sldprt
1.2 MB
21. socket set screw cone point_am.sldprt
490 KB
22. “zongzhuangtu”859.SLDASM
1.86 MB
【田宫TXT-01齿轮箱图纸】相关作品
下载提示
×

下载该图档需要消耗50金币!

确认下载
-- 热门充值套餐 · 限时优惠 --
加载中