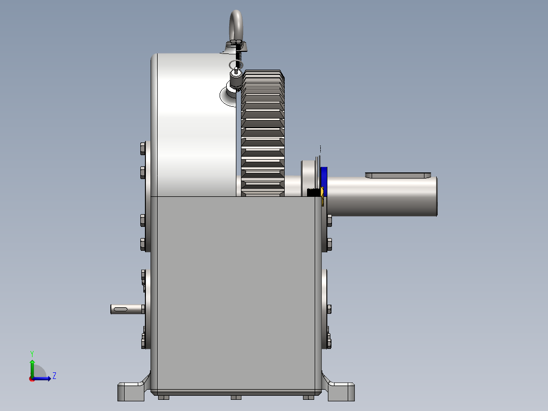
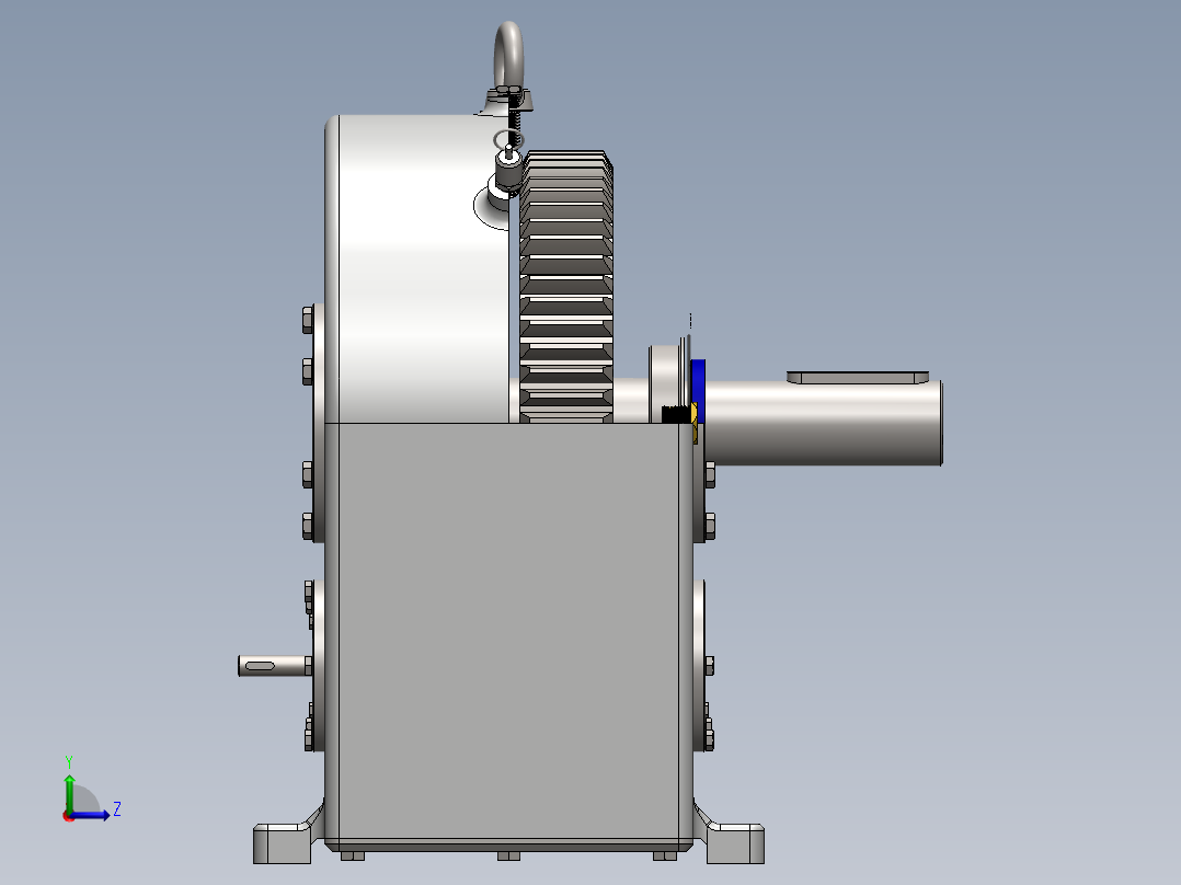
梯形直齿轮多级减速箱图纸SolidWorks,igs 3D模型

机械图纸名称为:梯形直齿轮多级减速箱图纸,属于设备部件,传动部件分类,软件为SolidWorks,igs, 三维模型格式为sldprt,igs,sldasm,可在线预览,可编辑,可供设计参考

加入收藏
模型参数

模型ID:10269947

模型大小:18.15M

软件版本: SolidWorks,igs

模型格式:sldprt,igs,sldasm

是否可编辑:可修改,包括参数

上传时间:2025-07-15

图纸介绍:

下载模型
文件列表
1. BUJÃO 1-4 NPT.SLDPRT
331 KB
2. CARCAÇA IDEIA.SLDPRT
1010 KB
3. CHAVETA EIXO 2.SLDPRT
50.4 KB
4. CHAVETA EIXO 3.SLDPRT
51.3 KB
5. CHAVETA EIXO 4.SLDPRT
52.6 KB
6. CHAVETA EIXO DE ENTRADA.SLDPRT
50.5 KB
7. CHAVETA EIXO DE SAÍDA.SLDPRT
49.3 KB
8. Eixo 1 REV.1.SLDPRT
457 KB
9. Eixo 2 REV.1.SLDPRT
1.03 MB
10. Eixo 3 REV.1.SLDPRT
1.05 MB
11. Eixo 4 REV.0.SLDPRT
139 KB
12. MONTAGEM FINAL DO REDUTOR.IGS
24.7 MB
13. MONTAGEM FINAL DO REDUTOR.SLDASM
4.82 MB
14. OLHAL M16x2.SLDPRT
356 KB
15. Oring PARKER #2-134.SLDPRT
95.3 KB
16. Oring PARKER #2-148.SLDPRT
92.3 KB
17. Oring PARKER #2-152.SLDPRT
90.9 KB
18. Oring PARKER #2-158.SLDPRT
89.4 KB
19. RETENTOR EIXO DE ENTRADA SKF CR 15X30X7 HMSA10 V.SLDPRT
144 KB
20. RETENTOR EIXO DE SAÍDA SKF CR 60X90X10 HMS5 RG.SLDPRT
142 KB
21. Reducer20120328-28340-ouudpg.JPG
80.6 KB
22. SKF - 6203 - EIXO 1º REV.1.SLDPRT
571 KB
23. SKF - 6203 - EIXO 2º REV.1.SLDPRT
567 KB
24. SKF - 6203 - EIXO 3º REV.1.SLDPRT
598 KB
25. SKF - 6203 - EIXO 4º REV.1.SLDPRT
787 KB
26. SKF - 6203 - EIXO 4º.SLDPRT
1.07 MB
27. TAMPA DA CAIXA.SLDPRT
85 KB
28. TAMPA EIXO 2 CEGA.SLDPRT
88.8 KB
29. TAMPA EIXO 3 CEGA.SLDPRT
88.9 KB
30. TAMPA EIXO DE ENTRADA CEGA.SLDPRT
87.6 KB
31. TAMPA EIXO DE ENTRADA COM RETENTOR.SLDPRT
88.6 KB
32. TAMPA EIXO DE SAÍDA CEGA.SLDPRT
90.2 KB
33. TAMPA EIXO DE SAÍDA COM RETENTOR.SLDPRT
86 KB
34. VISOR DE N.SLDPRT
641 KB
35. VÁLVULA DE RESPIRO 1-4 NPT x 15 PSIG.SLDPRT
334 KB
36. engrenagem Z2.SLDPRT
1.05 MB
37. engrenagem Z4.SLDPRT
950 KB
38. engrenagem Z6.SLDPRT
1.08 MB
39. “zongzhuangtu”859.SLDASM
3.58 MB
下载提示
×

下载该图档需要消耗50金币!

确认下载
-- 热门充值套餐 · 限时优惠 --
加载中