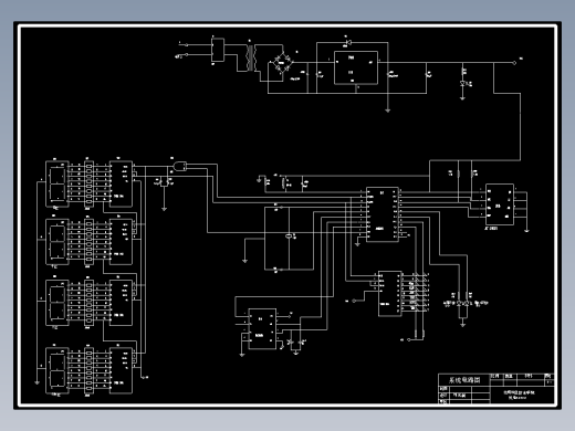
单片机控制的数控车床实验台AutoCAD图档

图档名称为:单片机控制的数控车床实验台,属于电力仪表,电工电子分类,软件为AutoCAD, 图纸格式为dwg,可在线预览,可编辑,可供设计参考

加入收藏
模型参数

模型ID:10269323

模型大小:629.99KB

软件版本: AutoCAD 2004

模型格式:dwg

是否可编辑:可修改,包括参数

上传时间:2025-07-13

图纸介绍:

下载模型
作品: 292
粉丝: 0
文件列表
1. 修改后的图.dwg
245 KB
2. 单片机控制的数控车床实验台毕业设计.doc
253 KB
3. 摘 要2.doc
334 KB
4. 文档 片段 '单片机控制的数控车床实验台...'.shs
29.5 KB
5. 毕业设计原理图1.dwg
80.9 KB
6. 毕业设计(改).doc
253 KB
【单片机控制的数控车床实验台】相关作品
下载提示
×

下载该图档需要消耗10金币!

确认下载
-- 热门充值套餐 · 限时优惠 --
加载中