基于单片机的厨房垃圾粉碎机搅拌机AutoCAD,SolidWorks,step,objl 3D模型

机械图纸名称为:基于单片机的厨房垃圾粉碎机搅拌机,属于电力仪表,电工电子分类,软件为AutoCAD,SolidWorks,step,objl, 三维模型格式为sldprt,step,sldasm,dwg,pdf,可在线预览,可编辑,可供设计参考

加入收藏
模型参数

模型ID:10361097

模型大小:36.63M

软件版本: AutoCAD 2020,SolidWorks,step,objl

模型格式:sldprt,step,sldasm,dwg,pdf

是否可编辑:可修改,包括参数

上传时间:2026-01-01

图纸介绍:

下载模型
文件列表
1. 11.SLDPRT
973 KB
2. KEIL5程序.jpg
70.2 KB
3. Last Loaded duogongnengmiaobiao.DBK
97.4 KB
4. Last Loaded 电机转速控制.DBK
128 KB
5. duogongnengmiaobiao
3.79 KB
6. duogongnengmiaobiao.LST
10.1 KB
7. duogongnengmiaobiao.M51
15.4 KB
8. duogongnengmiaobiao.OBJ
6.01 KB
9. duogongnengmiaobiao.PWI
2.66 KB
10. duogongnengmiaobiao.Uv2.bak
1.66 KB
11. duogongnengmiaobiao.build_log.htm
1010 B
12. duogongnengmiaobiao.c
4.81 KB
13. duogongnengmiaobiao.hex
3.26 KB
14. duogongnengmiaobiao.lnp
55 B
15. duogongnengmiaobiao.opt.bak
984 B
16. duogongnengmiaobiao.plg
362 B
17. duogongnengmiaobiao.uvgui.Administrator
88.3 KB
18. duogongnengmiaobiao.uvgui.acer
69 KB
19. duogongnengmiaobiao.uvgui_Administrator.bak
68.9 KB
20. duogongnengmiaobiao.uvopt
6.19 KB
21. duogongnengmiaobiao.uvproj
13.9 KB
22. duogongnengmiaobiao_Opt.Bak
988 B
23. duogongnengmiaobiao_Uv2.Bak
0 B
24. duogongnengmiaobiao_uvopt.bak
54.9 KB
25. duogongnengmiaobiao_uvproj.bak
12.9 KB
26. dwg图纸.jpg
26.1 KB
27. tapa1.STEP
70.9 KB
28. ~$11.SLDPRT
14 B
29. ~$中间齿轮板.SLDPRT
14 B
30. ~$主轴齿轮.SLDPRT
14 B
31. ~$刀.SLDPRT
14 B
32. ~$卡簧.SLDPRT
14 B
33. ~$填料盖.SLDPRT
14 B
34. ~$外部盖.SLDPRT
14 B
35. ~$底板1.SLDPRT
14 B
36. ~$底盘.SLDPRT
14 B
37. ~$插销.SLDPRT
14 B
38. ~$支撑板.SLDPRT
14 B
39. ~$电机.SLDPRT
14 B
40. ~$粉碎仓.SLDPRT
14 B
41. ~$粉碎仓基座.SLDPRT
14 B
42. ~$粉碎仓盖.SLDPRT
14 B
43. ~$粉碎机完成.SLDASM
14 B
44. ~$脚垫.SLDPRT
14 B
45. ~$零件1.SLDPRT
14 B
46. ~$齿轮1.SLDPRT
14 B
47. ~$齿轮2.SLDPRT
14 B
48. 中间齿轮板.SLDPRT
36.1 KB
49. 主轴齿轮.DWG
72.2 KB
50. 主轴齿轮.SLDDRW
156 KB
51. 主轴齿轮.SLDPRT
334 KB
52. 刀.SLDPRT
226 KB
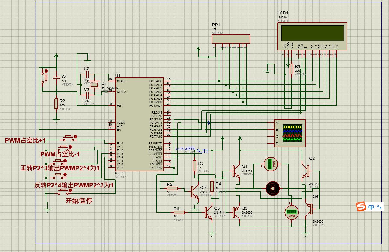
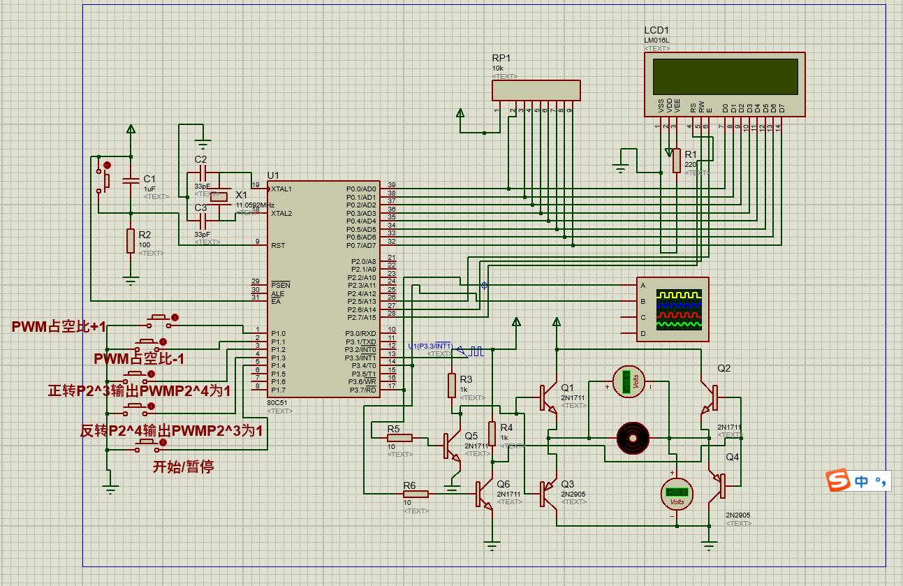
53. 单片机Pru原理图.jpg
242 KB
54. 卡簧.SLDPRT
27.7 KB
55. 基于单片机的食品粉碎机设计.doc
1.85 MB
56. 填料盖.DWG
46.6 KB
57. 填料盖.SLDDRW
128 KB
58. 填料盖.SLDPRT
105 KB
59. 外部盖.SLDPRT
15.3 MB
60. 底板1.SLDPRT
8.4 MB
61. 底盘.SLDPRT
124 KB
62. 插销.SLDPRT
26.9 KB
63. 支撑板.SLDPRT
27.1 KB
64. 模型三维视图.jpg
57.6 KB
65. 模型三维视图1.jpg
105 KB
66. 电机.SLDPRT
69.1 KB
67. 电机转速控制.DSN
128 KB
68. 电机转速控制.PWI
790 B
69. 电机转速控制.pdsprj.SFDLY.Administrator.workspace
328 B
70. 程序文件.jpg
96.5 KB
71. 粉碎仓.SLDPRT
225 KB
72. 粉碎仓基座.DWG
46.1 KB
73. 粉碎仓基座.SLDDRW
114 KB
74. 粉碎仓基座.SLDPRT
1010 KB
75. 粉碎仓盖.SLDPRT
79.4 KB
76. 粉碎机完成.DWG
207 KB
77. 粉碎机完成.SLDASM
1.59 MB
78. 粉碎机完成.SLDDRW
3.7 MB
79. 粉碎机完成.pdf
222 KB
80. 粉碎机完成.pdf
223 KB
81. 脚垫.SLDPRT
25.4 KB
82. 论文内容1.jpg
160 KB
83. 论文内容2.jpg
217 KB
84. 论文目录.jpg
169 KB
85. 零件1.SLDPRT
80.6 KB
86. 驱动轴.DWG
45 KB
87. 驱动轴.SLDDRW
110 KB
88. 驱动轴.SLDPRT
28.4 KB
89. 齿轮1.SLDPRT
48.9 KB
90. 齿轮2.DWG
67.9 KB
91. 齿轮2.SLDDRW
251 KB
92. 齿轮2.SLDPRT
199 KB
【基于单片机的厨房垃圾粉碎机搅拌机】相关作品
下载提示
×

下载该图档需要消耗200金币!

确认下载
-- 热门充值套餐 · 限时优惠 --
加载中