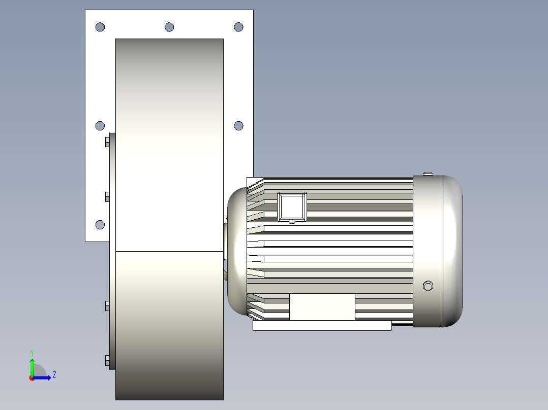
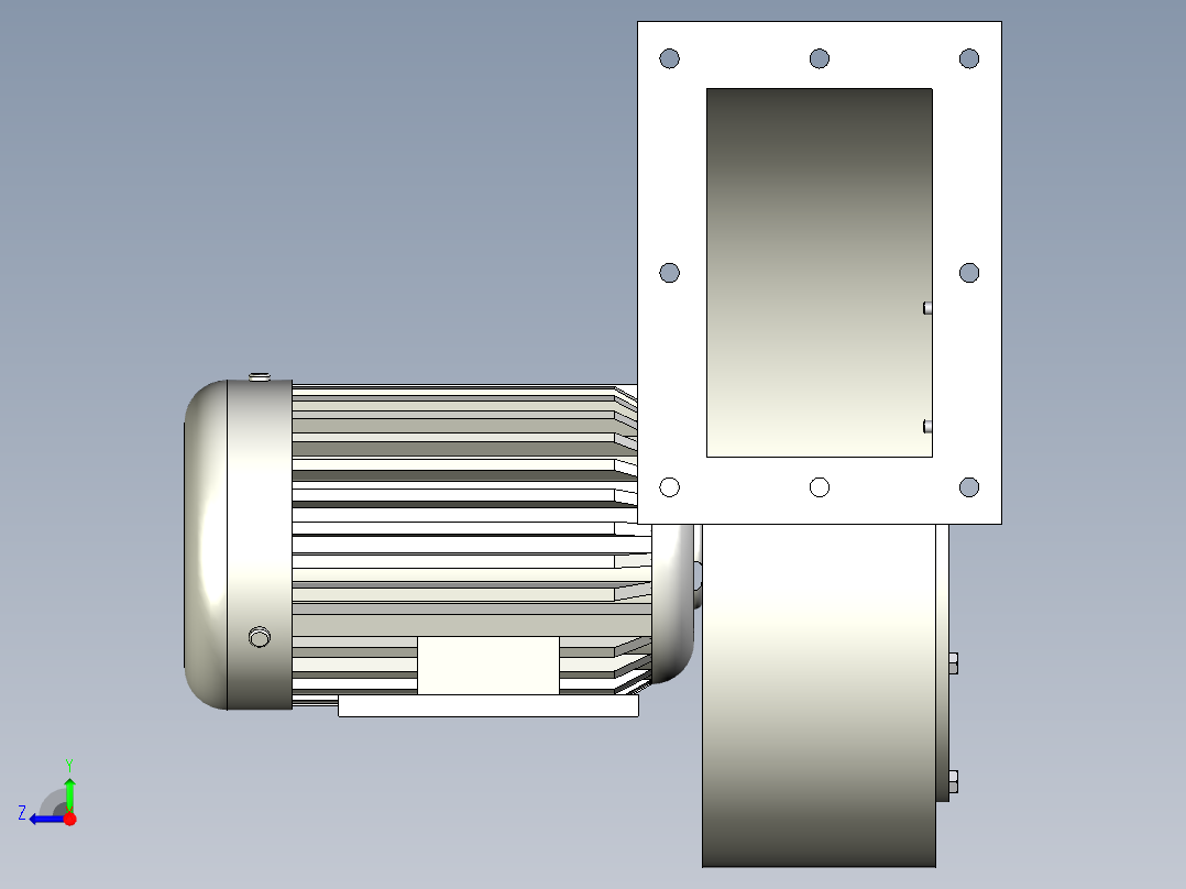
DF-8和XL330离心风机stp 3D模型

机械图纸名称为:DF-8和XL330离心风机,属于机械设备,通用设备分类,软件为stp, 三维模型格式为,可在线预览,可编辑,可供设计参考

加入收藏
模型参数

模型ID:10267959

模型大小:76.39KB

软件版本: stp

是否可编辑:可修改,包括参数

上传时间:2025-07-09

图纸介绍:

下载模型
作品: 289
粉丝: 0
文件列表
1. DF-8风机.stp
560 KB
下载提示
×

下载该图档需要消耗10金币!

确认下载
-- 热门充值套餐 · 限时优惠 --
加载中