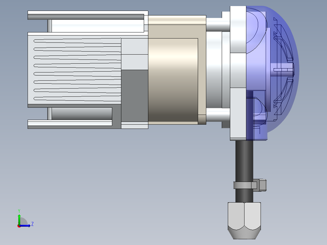
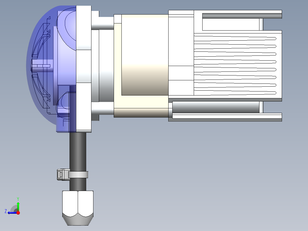
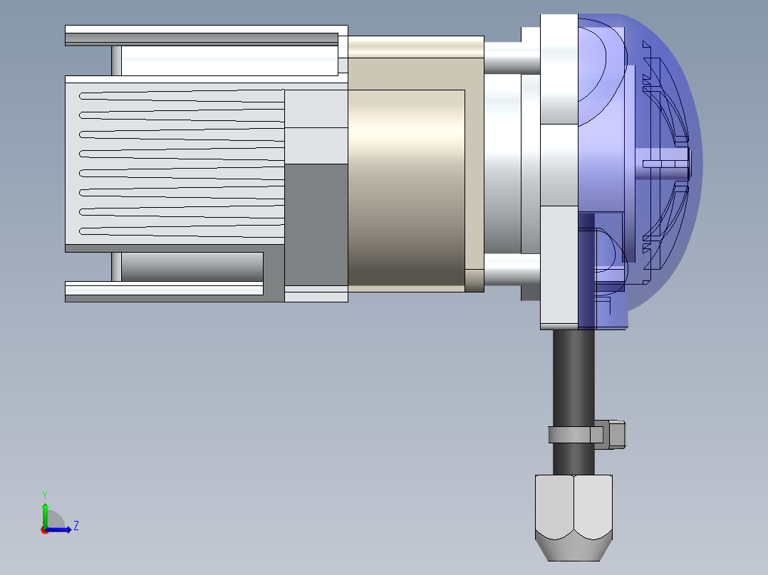
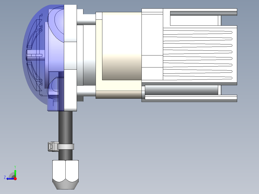
立式多级离心泵SolidWorks 3D模型

机械图纸名称为:立式多级离心泵,属于机械设备,通用设备分类,软件为SolidWorks, 三维模型格式为sldprt,sldasm,可在线预览,可编辑,可供设计参考

加入收藏
模型参数

模型ID:10265471

模型大小:4.47M

软件版本: SolidWorks

模型格式:sldprt,sldasm

是否可编辑:可修改,包括参数

上传时间:2025-07-07

图纸介绍:

下载模型
作品: 296
粉丝: 0
文件列表
1. 1.jpg
405 KB
2. Driver Pump.SLDPRT
328 KB
3. Flex Tube.SLDPRT
202 KB
4. WELCO WPX1 Pump.SLDPRT
1.23 MB
5. WPX1-Pump Cover.SLDPRT
815 KB
6. WPX1-X1_8AA2-WM4-C.sldprt
262 KB
7. WPX1-X1_8AA2-WM4-C_1.sldprt
207 KB
8. WPX1-X1_8AA2-WM4-C_2.sldprt
286 KB
9. WPX1-X1_8AA2-WM4-C_3.sldprt
207 KB
10. WPX1-X1_Pump_ASM.png
298 KB
11. WPX1-X1_Pump_ASM.sldasm
854 KB
12. WPX1-X1_Pump_Expo.png
333 KB
13. WPX1-X1_Pump_ISO.png
637 KB
14. mp.JPG
30.4 KB
15. untitled.126.jpg
201 KB
16. untitled.42.jpg
108 KB
17. wpx1.jpg
138 KB
下载提示
×

下载该图档需要消耗10金币!

确认下载
-- 热门充值套餐 · 限时优惠 --
加载中